onsemi Interruttore di carico con protezione da sovratensione FPF3381
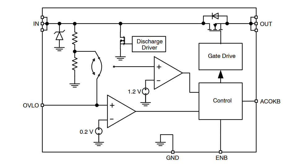
L'interruttore di carico con protezione da sovratensione FPF3381 di onsemi è un interruttore integrato a canale singolo a bassissima resistenza di accensione. Il FPF3381 è dotato di un N-MOSFET con intervallo di tensione di ingresso da 2,8V a 23V che supporta una corrente continua massima di 5A. Inoltre, quando la tensione di ingresso supera la soglia di sovratensione, il FET interno si spegne immediatamente per evitare danni ai componenti protetti a valle.Lo switch di carico con protezione da sovratensione FPF3381 di onsemi offre un TVS integrato per la protezione da sovratensioni a ±110 V, basato sugli standard IEC61000-4-5. Il dispositivo è alloggiato in un piccolo package WLCSP a 12 bumps e funziona in un intervallo di temperatura in aria libera compreso tra -40 °C e +85 °C.
Caratteristiche
- Protezione da sovratensione fino a +28 V
- TVS integrato di ±110V per IEC61000-4-5
- Transistor NMOS interni a bassa RDS(on) di 15m tipici
- Blocco di sovratensione (OVLO) programmabile
- Regolabile esternamente tramite il pin OVLO
- Pin di abilitazione attivo-basso (OVLO) per il dispositivo
- Tempo di risposta OVLO superveloce, tipico di 40ns
- Protezione da sovratemperatura (spegnimento termico)
- Prestazioni ESD affidabili
- Human Body Model (HBM) da ±4kV
- Modello a dispositivo carico (CDM) di ±2kV
- ESD a livello di sistema (IEC61000-4-2)
- Scarica di contatto ±10kV
- Scarico del traferro ±15kV
Applicazioni
- Telefoni cellulari
- PDA
- GPS
Schema a blocchi
Schema di applicazione
ASSEGNAZIONE DEI PIN
Pubblicato: 2021-11-14
| Aggiornato: 2022-05-26
