onsemi Controller del fattore di potenza NCP1655
I controller del fattore di potenza NCP1655 di onsemi offrono un funzionamento multimodale per un azionamento ottimizzato nell'intervallo linea/carico. Il circuito passa facilmente da una modalità di funzionamento all'altra a seconda della durata del periodo di commutazione. In condizioni di carico molto leggero, il circuito può entrare in modalità soft-SKIP per ridurre al minimo le perdite.I controller del fattore di potenza NCP1655 di onsemi sono disponibili in un package SO-9. Il circuito incorpora le caratteristiche necessarie per stadi PFC robusti e compatti, con pochi componenti esterni.
Caratteristiche
- VS pin di rilevamento della linea ad alta tensione: componenti esterni ridotti
- Conteggio e corrente di dispersione minima compatibili con le condizioni più severe
- Specifiche di Standby (<30A a 400V)
- Compensazione interna del circuito di regolazione
- Compensazione rapida dei transitori di linea/carico (potenziatore di risposta dinamico)
- Ampio intervallo di funzionamento VCC (da 9,5V a 35V)
- Rilevamento dell'intervallo di linea
- Segnale pfcOK per abilitare/disabilitare il convertitore installato a valle
- Jittering per facilitare il filtraggio EMI
- Sicurezza
- Protezione da sovratensione rapida
- Rilevamento dei cali di tensione
- Rilevamento di sovracorrente a 2 livelli
- Rilevamento della sottotensione di massa
- Esclusione termica
Applicazioni
- Alimentatori per PC
- Tutte le apparecchiature off-line che richiedono una correzione del fattore di potenza
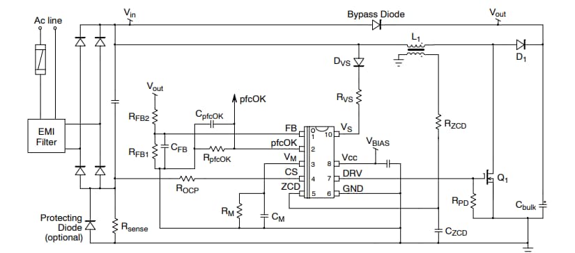
Schema di applicazione tipica
Pubblicato: 2021-03-02
| Aggiornato: 2022-03-11
