![]() |
||
Caricabatteria a commutazione agli ioni di litio FAN5400 compatibili USB di Fairchild SemiconductorI caricabatteria a commutazione agli ioni di litio Fairchild FAN5400 rispondono alle esigenze di tempi di ricarica rapidi ed evitano i problemi termici legati ai caricatori lineari. La famiglia FAN5400 di Fairchild ha vinto il premio annuale Top-10 DC-DC Power Product Awards (Premio per i migliori 10 alimentatori CC-CC) istituito da Electronic Products China (EPC). I parametri di carica e le modalità di funzionamento del caricabatterie a commutazione Fairchild FAB540x sono programmabili attraverso un'interfaccia I²C che opera fino a 3,4 Mbps. Una corrente di carica massima di 1,25 A assicura tempi di ricarica veloci e una elevata precisione di carica di tensione (± 0,5 per cento a 25 °C) consentono un maggiore "topping out" della batteria, con conseguente maggiore durata della batteria stessa. Oltre alle protezioni termiche e di cortocircuito standard, la famiglia FAN5400 può sostenere fino a 20 V CC sull'ingresso, quale protezione contro delle condizioni di sovratensione non regolari sulla porta USB. Questi dispositivi offrono una ricarica estremamente efficiente sia tramite porta USB che con adattatore CA/CC da 5 V e rimangono freschi nel corso della ricarica. Questi caricabatterie a commutazione agli ioni di litio sono una soluzione ideale per la ricarica di batterie agli ioni di litio monocellulari o a celle parallele, offrendo maggiori prestazioni rispetto ai tradizionali caricabatterie lineari, fornendo una capacità USB on-the-go (USB-OTG) molto conveniente.
|
||
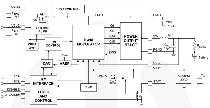
Diagramma a blocchi FAN5400 ![]() |
||
Circuito di applicazione ![]() |
||
| Video introduttivo su FAN5400 |
||
![]() |
Pubblicato: 2011-09-19
| Aggiornato: 2022-07-14






