NXP Semiconductors Minuscolo orologio/calendario in tempo reale PCF85263A
Il minuscolo orologio in tempo reale/calendario PCF85263A di NXP è un orologio in tempo reale (RTC) CMOS e un calendario ottimizzati per il consumo di bassa potenza e con passaggio automatico alla batteria in caso di assenza di alimentazione principale. L'orologio RTC può anche essere configurato come cronometro (contatore del tempo trascorso). Il tre timbri temporali sono attivati dal passaggio alla batteria e da eventi di input. Presenta uscita clock e due segnali di interruzione indipendenti, due allarmi, interfaccia I2C e calibrazione ai cristalli di quarzo. Tra le applicazioni tipiche sono incluse stampanti, fotocopiatrici, contatori elettronici, fotocamere digitali, elettrodomestici, contatori del tempo trascorso, dispositivi allacciati alla rete, sistemi a batteria, registratori di dati, registratori vocali digitali, attrezzatura mobile, timer a lunga durata accurati.Caratteristiche
- UL Recognized Component
- Provides year, month, day, weekday, hours, minutes, seconds and 100th seconds based on a 32.768kHz quartz crystal
- Stop-watch mode for elapsed time counting. From 100th seconds to 999999 hours
- Two independent alarms
- Battery back-up circuit
- WatchDog timer
- Three timestamp registers
- Two independent interrupt generators plus predefined interrupts at every second, minute, or hour
- Frequency adjustment via programmable offset register
- Clock operating voltage: 0.9V to 5.5V
- Low current; typical 0.28µA at VDD = 3.0V and Tamb = 25ºC
- 400kHz two-line I2C-bus interface (at VDD = 1.8V to 5.5V)
- Programmable clock output for peripheral devices (32.768kHz, 16.384kHz, 8.192kHz, 4.096kHz, 2.048kHz, 1.024kHz, and 1Hz)
- Configurable oscillator circuit for a wide variety of quartzes: CL = 6pF, CL = 7pF, and CL = 12.5pF
- DFN-10, TSSOP-8, and TSSOP-10 package options
Applicazioni
- Printers and copiers
- Electronic metering
- Digital cameras
- White goods
- Elapsed time counter
- Network powered devices
- Battery backed up systems
- Data loggers
- Digital voice recorders
- Mobile equipment
- Accurate high duration timer
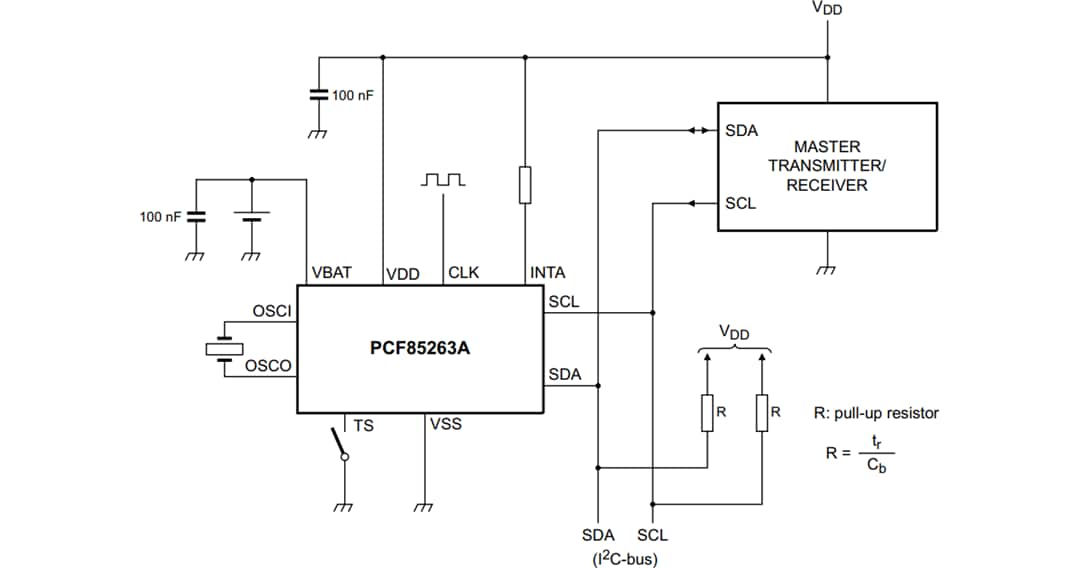
Typical Application Circuit
Block Diagram
Pubblicato: 2014-10-20
| Aggiornato: 2024-01-04
