Nexperia Driver di porta NGD4300 4 A per MOSFET duali
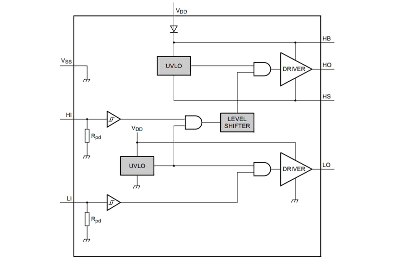
I driver di porta NGD4300 4 A per MOSFET duali di Nexperia sono sviluppati per pilotare MOSFET a canale N di tipo high-side e low-side in una configurazione sincrona buck o half-bridge. Il driver di tipo high-side fluttuante utilizza tensioni di rail fino a 120 V e impiega un alimentatore bootstrap con un diodo integrato. I driver di uscita low-side e high-side dispongono di un circuito di blocco per tensione al di sotto della soglia (UVLO) indipendente, che disattiva il driver di uscita quando l'alimentazione del driver è al di sotto del suo livello di soglia.I driver di porta Nexperia NGD4300 ricevono segnali di controllo di ingresso conformi sia alla segnalazione TTL che CMOS a partire da 2,5 V (±10%). La bassa tensione, fornita da un regolatore di tensione interno, viene utilizzata per alimentare i circuiti nei percorsi di segnale che controllano gli interruttori di potenza lato basso e lato alto. Questa funzionalità consente un funzionamento a bassa potenza e prestazioni del driver meglio controllate indipendentemente dalla tensione di alimentazione del circuito integrato.
NGD4300-Q100 è disponibile nel package HSO8, mentre il NGD4300 è fornito nei package SO8, HWSON8 e HSO8. Tutti i componenti funzionano in un intervallo di temperatura esteso da -40 °C a +125 °C. NGD4300-Q100 ha ottenuto la qualifica secondo lo standard Q100 (Grado 1) del Consiglio per l'elettronica automotive (AEC) ed è adatto per applicazioni per il settore automobilistico.
Caratteristiche
- Qualifica del prodotto Automotive secondo lo standard AEC-Q100 Grado 1 (NGD4300DD-Q100J)
- Specificato da -40 °C a +125 °C
- Segnali di ingresso conformi sia alla segnalazione TTL che CMOS di 2,5 V, 3,3 V e 5 V
- Segnali di uscita con adattamento del ritardo di propagazione 1 ns (tipico)
- Tempi di propagazione di 13 ns (tipico)
- Frequenza di commutazione fino a 1 MHz
- Capacità di corrente di sorgente di picco di 4 A e di 5 A di sink dell'uscita dello stadio del driver del gate
- Tensione di alimentazione bootstrap fino a 120 V utilizzando un diodo bootstrap integrato
- Tempi di salita di 4 ns e di discesa di 3,5 ns con carichi di 1.000 pF
- Intervallo di funzionamento VDD da 8 V a 17 V
- Protezione da sottotensione sia per le alimentazioni laterali basse che per quelle laterali alte
- Basso consumo energetico (IDDO) di 0,6 mA (tipico)
- Package HSO8 a 8 pin
- Protezione ESD:
- HBM: ANSI/ESDA/JEDEC JS-001 classe 2 supera 2000 V
- CDM: ANSI/ESDA/JEDEC JS-002 classe C3 supera i 1.000 V
Applicazioni
- Convertitori push-pull alimentati a corrente
- Convertitori di potenza diretti a due interruttori
- Amplificatori audio di classe D
- Azionamenti motori a stato solido
Schede tecniche
Applicazione tipica
Diagramma a blocchi
