Nexperia Controller PFC (Power Factor Correction) NEX8x88
I controller per la correzione del fattore di potenza (PFC) NEX8x88 di Nexperia supportano operazioni in modalità di transizione (CrM/DCM) (NEX83088/NEX83288) e multi-modalità (CCM/CrM/DCM) (NEX83188). Il dispositivo utilizza il controllo VOT basato sulla modalità a corrente media per ottenere un fattore di potenza elevato e una bassa distorsione armonica totale (THD) della corrente su un'ampia gamma di tensioni di linea e carichi.Il PFC presenta una corrente di alimentazione molto bassa in modalità burst, con conseguente perdita di potenza in standby minima. La frequenza di commutazione vicino alla regione di zero-crossing della tensione di linea viene ridotta dal metodo di controllo. Il NEX8x088 è dotato di protezione da sovratensione (OVP), limite di corrente ciclo per ciclo (CBC), protezione open-loop (OLP), protezione da sovratemperatura (OTP) e protezione da brown-in e brown-out.
I PFC NEX8x88 di Nexperia sono alloggiati in un package SO8.
Caratteristiche
- NEX83088/NEX83288: operazioni in modalità di transizione (CrM/DCM)
- NEX83188: operazioni multi-modalità (CCM/CrM/DCM)
- Controllo adattivo del tempo di accensione variabile
- Supporta il pilotaggio diretto di HEMT GaN E-mode
- Feed-forward della tensione di linea
- Circuito integrato di miglioramento della THD
- Circuito integrato di miglioramento dinamico
- Commutazione valley/zero-voltage per perdite di commutazione minime
- Blocco della frequenza massima di commutazione per ridurre le perdite
- Protezioni robuste:
- UVLO/OVP VCC
- OVP di uscita:
- Limite di corrente ciclo per ciclo (CBC)
- Protezione open-loop (OLP)
- Protezione da sovratemperatura (OTP)
- Brown-in/brown-out
Applicazioni
- Monitor o televisori LCD
- Alimentatori per personal computer
- Caricabatterie rapidi USB Power Delivery
- Tutte le apparecchiature off-line che richiedono una correzione del fattore di potenza
Specifiche
- Temperatura di giunzione da -40 °C a 150 °C
- Tensione di alimentazione da -0,3 V a 40 V
- Disponibile in package di plastica small outline SO8; 8 pin; passo 1,27 mm; corpo da 4,9 mm x 3,9 mm x 1,75 mm
Risorse aggiuntive
Applicazione tipica di NEX83088
Applicazione tipica di NEX83188
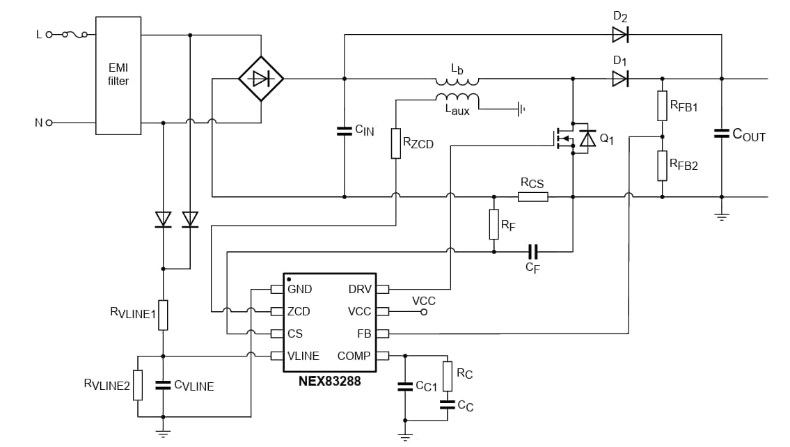
Applicazione tipica di NEX83288
Pubblicato: 2025-11-17
| Aggiornato: 2025-11-26
