Monolithic Power Systems (MPS) MPQ8633B-H Synchronous Step-Down Converters

Monolithic Power Systems (MPS) MPQ8633B-H Synchronous Step-Down Converters are a fully integrated, high-frequency, compact solution that provides up to 20A of output current (IOUT) across a wide input voltage (VIN) range. The MPQ8633B-H offers excellent load/line regulation and operates efficiently across the entire IOUT load range. The device's internally compensated constant-on-time (COT) control delivers a fast transient response and eases loop stabilization.

By configuring the mode pin, the MPS MPQ8633B-H synchronous step-down converters set the adjustable switching frequency (fSW) to 600kHz, 800kHz, or 1000kHz. This adjustment maintains a constant fSW, regardless of the output voltage (VOUT) or VIN. The VOUT start-up ramp is controlled via an internal timer (1ms). Add a capacitor to the TRK/REF pin for a longer internal timer. An open-drain power good (PGOOD) signal indicates whether VOUT is within its nominal voltage range. If the input supply fails to power the MPQ8633B-H, then PGOOD is clamped at about 0.7V via an external pull-up voltage.

The MPQ8633B-H has full protection features, including over-current protection (OCP), over-voltage protection (OVP), under-voltage protection (UVP), and thermal shutdown.

The MPQ8633B-H requires a minimal number of readily available, standard external components and is housed in a QFN-21 (3mm x 4mm) package.

Features

  • Wide Input Voltage (VIN) range
    • 2.7V to 16V VIN with external 3.3V VCC bias
    • 4V to 16V VIN with internal bias or external 3.3V VCC bias
  • Differential VOUT remote sense
  • Configurable, accurate current limit
  • 20A Output Current (IOUT)
  • Low RDS(ON) integrated power MOSFETs
  • Proprietary switching loss reduction technique
  • Adaptive Constant-On-Time (COT) control for fast transient response
  • Stable with zero ESR output capacitor
  • 0.5% VREF for 0°C to +70°C TJ range
  • 1% VREF for -40°C to +125°C TJ range
  • Selectable Pulse Skip Mode (PSM)/Forced Continuous Conduction Mode (FCCM)
  • Excellent load regulation
  • VOUT tracking
  • PGOOD Active clamped low during power failure
  • Configurable Soft-Start Time (tSS) from 1ms
  • Pre-bias start-up
  • 600kHz, 800kHz, or 1000kHz selectable fSW
  • Non-latch OCP, OVP, UVP, UVLO, and thermal shutdown
  • Adjustable output between 0.6V and 90% of VIN, with a 5.5V maximum
  • Available in a QFN-21 (3mm x 4mm) package

Applications

  • Telecommunication/networking systems
  • Servers, cloud computing, and storage
  • Base stations
  • General-purpose POL systems
  • 12V distribution power systems
  • High-end televisions
  • Game consoles and graphic cards

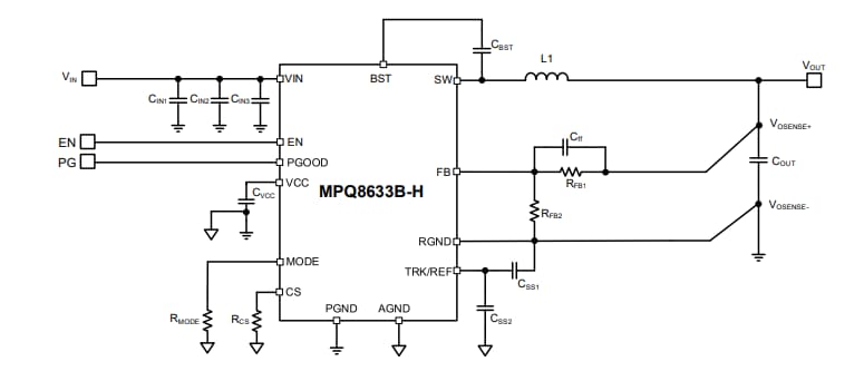
Typical Application

Application Circuit Diagram - Monolithic Power Systems (MPS) MPQ8633B-H Synchronous Step-Down Converters
Pubblicato: 2023-09-22 | Aggiornato: 2024-04-11