Monolithic Power Systems (MPS) MP8009A Power Supply Converters
Monolithic Power Systems (MPS) MP8009A Power Supply Converters are integrated IEEE 802.3af/at-compliant and Power over Ethernet (PoE) Powered Device (PD) converters. These power supply converters include a high-efficiency flyback/forward controller with Primary-Side Regulation (PSR) and Secondary-Side Regulation (SSR). The MP8009A converters operate as Power-Sourcing Equipment (PSE) and safety devices. The PSE and PD are distinguished as Type-1 (compliant with IEEE 802.3af power levels) and Type-2 (compliant with IEEE 802.3at power levels). These converters feature 120ms PD inrush current, 840mA PD operational current limit, 2A GATE driver, 0.8A SYNC driver, 32ms Soft-Start time, and 250kHz fixed switching frequency.The MP8009A power supply converters support >8.5V auxiliary adapter supply and front-end solution for PoE PD applications. These converters are available in a 4mm x 5mm QFN-28 package and are lead-free, halogen-free, and RoHS-compliant. The MP8009A converters are used in security cameras, video telephones, Wireless Local Area Networks (WLAN), access points, and Internet of Things (IoT) applications.
Features
- IEEE 802.3af/at-compliant
- 100V, 0.48Ω Powered Device (PD) integrated pass MOSFET
- Frequency dithering for EMI reduction
- Support >8.5V auxiliary adapter supply
- 2A GATE driver and 0.8A SYNC driver
- RoHS compliant
- Support flexible topology design:
- Primary-Side Regulation (PSR) for flyback applications
- Secondary-Side Regulation (SSR) for flyback applications
- Secondary-Side Regulation (SSR) for active-clamp forward applications
- RoHS-compliant and lead-free
- Halogen-free
Specifications
- 120mA PD inrush current
- 840mA PD operational current limit
- 32ms soft-start time
- 250kHz fixed switching frequency
Applications
- IEEE 802.3af/at-compliant devices
- Security cameras
- Video telephones
- Access points
- Wireless Local Area Networks (WLAN)
- Internet of Things (IoT) devices
Functional Block Diagram
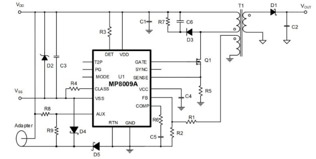
Application Circuit Diagram
Pubblicato: 2023-06-07
| Aggiornato: 2023-06-16
