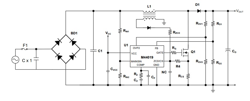
Monolithic Power Systems (MPS) MP44019 CrM/DCM Multi-Mode PFC Controllers
Monolithic Power Systems (MPS) MP44019 CrM/DCM Multi-Mode PFC Controllers offer simplified high-performance active power factor correction using minimal external components. The MP44019 provides a very low supply current, allowing low standby power loss below 50mW to be achieved.The MPS MP44019 CrM/DCM Multi-Mode PFC Controllers use dead time extension technology under light loads to reduce the switching frequency. Lower total harmonic distortion (THD) is employed by utilizing variable on-time control in discontinuous conduction mode (DCM) when compared to conventional constant on-time (COT) control.
Multi-protection functions featured on the MP44019 include over-voltage protection (OVP), second OVP (OVP2), an over-current limit (OCL), over-current protection (OCP), under-voltage protection (UVP), brown-in (BI) and brownout (BO), VCC under-voltage lockout (UVLO), and over-temperature protection (OTP).
The MP44019 PFC Controllers are offered in a SOIC-8 package.
Features
- Valley turn on for minimum switching loss
- Frequency reduction to reduce switching loss under light-load conditions
- Low supply current in burst mode
- Soft-on/off burst for low audible noise
- Mains compensation
- Improved THD
- Under-Voltage Protection (UVP)
- Over-Current Limit (OCL)
- Over-Current Protection (OCP)
- Over-Voltage Protection (OVP)
- Second Over-Voltage Protection (OVP2)
- Brown-In (BI) and Brownout (BO)
- Over-Temperature Protection (OTP)
- Open/short pin protection
- Soft start-up
- Enhanced dynamic response
- Available in a SOIC-8 package
Applications
- LCD and OLED TVs
- Desktop PCs and servers
- High-power supplies for lighting
- AC/DC Adapters, open-frame SMPSs
- Video game consoles
Typical Application
Pubblicato: 2022-01-24
| Aggiornato: 2022-03-11
