Microchip Technology CI per driver LED HV9803
Il CI per driver LED HV9803 di Microchip è un circuito integrato per il pilotaggio del LED per il controllo della tensione in modalità di potenza media a circuito aperto che opera in modalità di spegnimento costante. Il circuito integrato per driver LED HV9803 di Microchip offre precisione della corrente di ±2%, regolazione della linea e del carico della corrente LED estremamente precisa senza alcuna necessità di compensazione del circuito o rilevamento di corrente high-side. Il circuito di auto-azzeramento annulla gli effetti della tensione di offset in ingresso e del ritardo di propagazione del comparatore di rilevamento. Il modello HV9803 può impiegare un'alimentazione da 7,0~13,2 V. Il CI fornisce rapida risposta di regolazione PVM. L'ingresso LD di regolazione lineare può accettare una tensione di riferimento fino a 2,5 V. Il CI è dotato di un comparatore di limite della corrente di uscita per offrire protezione da cortocircuiti in uscita in modalità a singhiozzo. Dispone inoltre di arresto per sottotensione di ingresso programmabile.Caratteristiche
- Fast average current control
- Correction for propagation delay and offset voltage
- Fixed off-time switching mode
- Linear dimming input
- PWM dimming input
- Output short circuit protection with programmable skip mode
- Input under-voltage shutdown
- SOIC-8 Package
Applicazioni
- Backlighting of LCD Panels
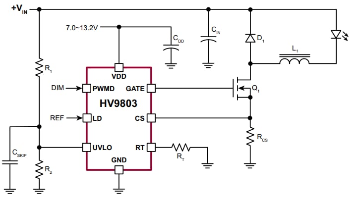
Typical Application Circuit
Pubblicato: 2013-02-12
| Aggiornato: 2022-03-11
