Microchip Technology MCU a 8/14 pin con funzionalità complete PIC16F18013/14/23/24
I microcontroller (MCU) a 8/14 pin con funzionalità complete PIC16F18013/14/23/24 di Microchip Technology presentano una suite di periferiche digitali e analogiche che consentono sensori sensibili ai costi e applicazioni di controllo in tempo reale. Questa famiglia di prodotti è disponibile in package da 8 a 44 pin in una gamma di memoria da 3,5 KB a 28 KB, con velocità fino a 32 MHz. Gli MCU PIC16F18013/14/23/24 includono un convertitore da analogico a digitale a 10 bit con calcolo (ADCC), tecniche di divisore di tensione capacitivo automatico (CVD) per il rilevamento tattile capacitivo avanzato, un modulo convertitore da digitale ad analogico (DAC) a 8 bit e molte altre periferiche di comunicazione e controllo delle forme d’onda. Questi dispositivi con fattore di forma ridotto e ricchi di funzionalità sono ideali per sensori a basso costo e applicazioni di controllo.Caratteristiche
- Nucleo
- Architettura RISC ottimizzata per compilatore C
- Velocità di funzionamento
- Ingresso clock da CC a 32 MHz
- Tempo minimo di istruzione 125 ns
- Stack hardware profondo 16-level
- Ripristino di accensione (POR).
- Timer di accensione configurabile (PWRT)
- Ripristino brown-out (BOR)
- Timer watchdog (WDT)
- Memoria
- Fino a 28 KB di memoria di programma flash
- Fino a 2 KB di memoria SRAM dati
- Fino a 256 byte di memoria EEPROM dati
- Partizione di accesso alla memoria (MAP) con memoria flash del programma suddivisa in:
- Blocco applicazione
- Blocco di avvio
- Blocco flash area di archiviazione (SAF)
- Protezione da scrittura e codice programmabile
- L'Area informazioni dispositivo (DIA) memorizza:
- Dati di misurazione del riferimento di tensione fisso (FVR)
- Identificatore univoco (MUI) Microchip
- Negozi di informazioni sulle caratteristiche del dispositivo (DCI)
- Dimensioni file programma/cancellazione
- Dettagli sul numero di pin
- Modalità di indirizzamento diretto, indiretto e relativo
- Portata di tensione di funzionamento da 1,8 V a 5,5 V
- Intervallo di temperature di funzionamento
- da -40 °C a +85 °C (industriale)
- Da -40 °C a +125 °C esteso
- funzionalità di risparmio energetico:
- Sospensione
- Riduzione del consumo energetico del dispositivo
- Riduzione del rumore elettrico del sistema durante le conversioni ADC
- Modalità a bassa potenza
- Sospensione tipica < 900 nA a 3 V/25 °C (abilitata per WDT)
- Sospensione tipica < 600 nA a 3 V/25 °C (WDT disattivato)
- Corrente di funzionamento tipica 48 µA a 32 kHz, 3 V/25 °C
- Corrente di funzionamento tipica <1 mA a 4 MHz, 5 V/25 °C
- Sospensione
- Periferiche analogiche
- Convertitore analogico/digitale con calcolo (ADCC)
- Risoluzione a 10 bit
- Fino a 35 canali di ingresso esterni
- 4 canali di ingresso interni
- Oscillatore ADC interno (ADCRC)
- Opera in sospensione
- Sorgenti con trigger di conversione automatica selezionabili
- Il modulo della pompa di carica migliora l’accuratezza dei moduli analogici a basse tensioni
- Convertitore digitale-analogico (DAC) a 8 bit
- Uscita disponibile su 1 pin I/O
- Connessioni interne a ADC e comparatori
- 1 comparatore (CMP)
- Fino a 4 ingressi esterni
- Polarità di uscita configurabile
- Uscita esterna tramite selezione pin periferico
- Il rilevamento a tensione nulla (ZCD) rileva quando il segnale CA sul pin attraversa la terra
- 2 riferimenti di tensione fissi (FVR)
- Livelli di uscita 1,024 V, 2,048 V e 4,096 V selezionabili
- FVR1 collegato internamente all’ADC
- FVR2 collegato internamente al comparatore e al DAC
- Convertitore analogico/digitale con calcolo (ADCC)
- Periferiche digitali
- 2 moduli di acquisizione/comparazione/PWM (CCP);
- Risoluzione a 16 bit per modalità di acquisizione/confronto
- Risoluzione a 10 bit per modalità di modulatore a larghezza di impulso (PWM)
- 3 modulatori a durata di impulso (PWM) con risoluzione a 10 bit
- 4 celle logiche configurabili (CLC) con logica sequenziale e combinatoria integrata
- 1 timer a 8/16 bit configurabile (TMR0)
- 2 timer a 16 bit (TMR1/3) con controllo del gate
- 3 timer a 8 bit (TMR2/4/6) con timer di limite hardware (HLT)
- 1 oscillatore a controllo numerico (NCO)
- Genera un vero controllo della frequenza lineare e una maggiore risoluzione della frequenza
- Clock di ingresso fino a 64 MHz
- Fino a 2 trasmettitori del ricevitore asincrono universali potenziati (EUSART)
- Compatibile con RS-232, RS-485 e LIN
- Riattivazione automatica all'avvio
- Fino a 2 porte seriali sincrone host (MSP)
- Modalità Interfaccia periferica seriale (SPI) con sincronizzazione client-select
- Modalità circuito inter-integrato (I2C) con modalità di indirizzamento a 7/10 bit
- La selezione dei pin periferici (PPS) consente la mappatura dei pin degli I/O digitali
- Porta I/O dispositivo
- Fino a 35x pin I/O
- 1 pin solo ingresso
- Direzione I/O individuale, drain aperto, soglia di ingresso, velocità di variazione e controllo pull-up debole
- Interrupt-on-change (IOC) su un massimo di 25x pin
- 1 pin di interruzione esterno
- 2 moduli di acquisizione/comparazione/PWM (CCP);
- struttura di clock:
- Blocco oscillatore interno ad alta precisione (HFINTOSC)
- Frequenze selezionabili fino a 32 MHz
- ±2% alla calibrazione
- Oscillatore interno 31 kHz (LFINTOSC)
- Ingresso di clock ad alta frequenza esterno con 2 modalità di alimentazione del clock esterno (EC)
- Oscillatore secondario (SOSC)
- Blocco oscillatore interno ad alta precisione (HFINTOSC)
- programmazione/debug:
- In-circuit serial programming™ (ICSP™) tramite 2 pin
- Debug integrato nel circuito (ICD) con 3 punti di interruzione tramite 2 pin
- Debug integrato su chip
- PDIP a 8 pin, SOIC a 8 pin, DFN a 8 pin, PDIP a 14 pin, SOIC a 14 pin, TSSOP a 14 pin e opzioni di package QFN a 16 pin
Applicazioni
- Applicazioni di sensori sensibili ai costi
- Applicazioni di controllo in tempo reale
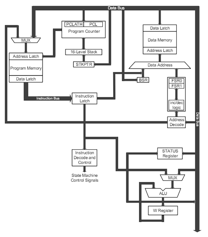
Schema a blocchi
Diagramma percorso dati core
Pubblicato: 2024-05-06
| Aggiornato: 2024-10-14
