Microchip Technology Moduli di alimentazione MIC33M350 e MIC33M356
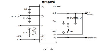
I moduli di alimentazione MIC33M350 e MIC33M356 di Microchip Technology sono moduli di alimentazione step-down sincroni a corrente continua da 3 A, con ingresso a bassa tensione e alta efficienza. I moduli presentano un'architettura di controllo COT (Constant-ON-Time) con HyperLight Load™ che fornisce un'efficienza molto elevata per carichi leggeri pur avendo una risposta transitoria ultrarapida.La tensione di uscita MIC33M350 è impostata da due pin VSEL (selezione di tensione), fino a nove valori diversi. Questo metodo elimina la necessità di un divisore resistore di feedback esterno e migliora l'accuratezza di impostazione della tensione di uscita. La piedinatura MIC33M350 è compatibile con la versione del regolatore programmabile basata su I2C MIC33M356, che consente una facile conversione delle applicazioni. Un'uscita di alimentazione efficiente a drain aperto indica quando la tensione di uscita è compresa nel 9% della regolazione e facilita un'interfaccia MCU o di sequenziamento dell'alimentazione. Se impostato in modalità di spegnimento (EN=GND), l'MIC33M350 assorbe tipicamente 1,5 µA, mentre l'uscita viene scaricata attraverso un pull-down da 10 Ω.
L'interfaccia I2C MIC33M356 consente di programmare la tensione di uscita tra 0,6 V e 1,28 V, con una risoluzione di 5 mV (-HAYMP e -FAYMP) o tra 0,6 V e 3,84 V, con una risoluzione di 10 mV e 20 mV (-SAYMP). Sono disponibili due diverse opzioni di tensione predefinita (0,9 V e 1,0 V) in modo che l'applicazione possa essere avviata con un livello di tensione sicuro e quindi spostata in modalità ad alte prestazioni sotto controllo I2C.
L'intervallo di tensione di ingresso da 2,4 V a 5,5 V, il basso livello di spegnimento e le correnti di riposo rendono i moduli di alimentazione Microchip MIC33M350 e MIC33M356 ideali per le applicazioni alimentate con batterie agli ioni di litio a cella singola. Il ciclo di funzionamento al 100% garantisce un funzionamento a basso dropout, estendendo la gamma di funzionamento nei sistemi portatili.
I moduli di alimentazione sono disponibili in un package QFN a 24 conduttori, termicamente efficiente, da 3 mm x 4,5 mm x 1,8 mm, con un intervallo di temperatura di giunzione di funzionamento da -40 °C a +125 °C.
Caratteristiche
- Intervallo di tensione di ingresso da 2,4 V a 5,5 V
- Corrente di uscita 3 A
- Alta efficienza (fino al 95%)
- Precisione di tensione di uscita di ±1,5% su intervallo di linea/carico/temperatura.
- Supporto dell'avvio sicuro con uscita pre-polarizzata
- Corrente di alimentazione di spegnimento tipica di 1,5 µA
- MIC33M350
- Selezione della tensione di pin-strapping:
- Pin a tre stati (nove combinazioni di tensione)
- Tensione di uscita 0,6 V, 0,8 V, 0,9 V, 1,0 V, 1,2 V, 1,5 V, 1,8 V, 2,5 V o 3,3 V
- Supera i test di affidabilità AEC-Q104 per il settore automobilistico
- Numero di componenti ridotto (nessun resistore di feedback)
- Scarica in uscita quando disattivato
- Controllo a tempo di accensione costante con elevata frequenza di commutazione:
- 1,2 MHz tipico per tensione di uscita di 1,0 V
- Velocità di avvio progressivo 0,8 ms/V
- Selezione della tensione di pin-strapping:
- Funzionamento a bassa caduta di tensione (ciclo di lavoro al 100%)
- Protezione da esclusione termica latch-off
- Protezione da sovracorrente latch-off
- Uscita di alimentazione efficiente (PG) open-drain
- Conforme a CISPR32 class B radiated EMI
- package QFN a 24 piedini 3,0 mm × 4,5 mm × 1,8 mm
- MIC33M356
- Indicazione di guasti multipli attraverso I2C
- I2C programmabile:
- Tensione di uscita da 0,6 V a 1,28 V con risoluzione da 5 mV o da 0,6 V a 3,84 V con risoluzione da 10 e 20 mV
- Velocità di risposta da 0,2 ms/V a 3,2 ms/V
- Tempo di accensione (frequenza di commutazione)
- Limite di corrente a monte da 3,5 A o 5 A
- Ritardo di abilitazione 0,2 ms - 3 ms
- Scarica in uscita quando disabilitato (EN = GND)
Applicazioni
- Unità a stato solido (SSD)
- Tablet, netbook e ultrabook
- FPGA, DSP e ASIC a bassa tensione
Risorse aggiuntive
Tipo di imballaggio
