Microchip Technology Controller CAN FD esterni MCP251863
I controller CAN FD esterni MCP251863 di Microchip Technology combinano un controller CAN FD (MCP2518FD) con un ricetrasmettitore integrato (ATA6563) in un ingombro ridotto. L'MCP251863 consente una connessione tramite SPI a un microcontroller. Inoltre, è possibile aggiungere rapidamente un canale CAN FD a un microcontroller che non dispone di una periferica CAN FD o che ha solo pochi canali CAN FD. I controller CAN FD esterni MCP251863 Microchip offrono supporto per montature CAN nel formato classico (CAN 2.0 B) e CAN Flexible Data Rate (CAN FD), come specificato nella norma ISO 11898-1: 2015. Il ricetrasmettitore CAN FD ad alta velocità integrato è conforme agli standard CAN ISO 11898-2:2016 e SAE J2962-2. Il ricetrasmettitore fornisce un consumo di corrente molto basso in modalità di standby e capacità di riattivazione tramite il bus CAN.Caratteristiche
- Arbitraggio della velocità in bit fino a 1 Mbps
- Velocità di bit dei dati fino a 5 Mbps
- Modalità Controller CAN FD
- CAN misto 2.0B e CAN modalità FD
- Modalità CAN 2.0B
- Completamente conforme a ISO 11898-1: 2015, ISO 11898-2: 2016 e SAE J2962-2
- Intervalli di temperatura:
- Esteso (E): da -40 °C a +125 °C
- Alto (H): da -40 °C a +150 °C
- Pronto per la sicurezza funzionale ISO 26262
- Bassa emissione elettromagnetica (EME) e elevata
- immunità elettromagnetica (EMI)
- Conforme allo standard AEC-Q100 e AEC-Q006
- Package SSOP28
- FIFO messaggi
- 31 FIFO, configurabile come trasmissione o ricezione di FIFO
- 32 oggetti filtro e maschera flessibile
- Una coda di trasmissione
- Misc
- Timestamp a 32 bit
- Diagnostica dello stato del bus e contatori di errore
- Ricevitore differenziale con ampio intervallo di modalità comune
- Capacità di riattivazione remota tramite bus CAN - Riattivazione su modello (WUP), specificata nella norma ISO 11898-2:2016, Tempo del filtro attività di 3,8 μs
- Comportamento funzionale prevedibile in tutte le condizioni di fornitura
- Il ricetrasmettitore si disattiva dal bus quando non è alimentato
- Rilevamento del blocco recessivo RXD
- Elevata capacità di gestione delle scariche elettrostatiche (ESD) sui pin del bus
- Pin bus protetti contro i transienti negli ambienti automobilistici
- Funzione di timeout dominante dei dati di trasmissione (TXD)
- Rilevamento sottotensione su VCC
- Protezione da cortocircuiti e sovratemperatura CAN H/CANL
- Caratteristiche di sicurezza integrate
- Modalità Loopback
- Comandi SPI con CRC per rilevare il rumore sull'interfaccia SPI
- ECC per il rilevamento a 2 bit della SRAM
- Ripristino di accensione (POR)
- Monitoraggio della tensione (VCC, VIO)
- Rilevamento sovratemperatura
- Rilevamento del morsetto recessivo RXD
- Timeout dominante TXD
- Intervalli di temperatura:
Video
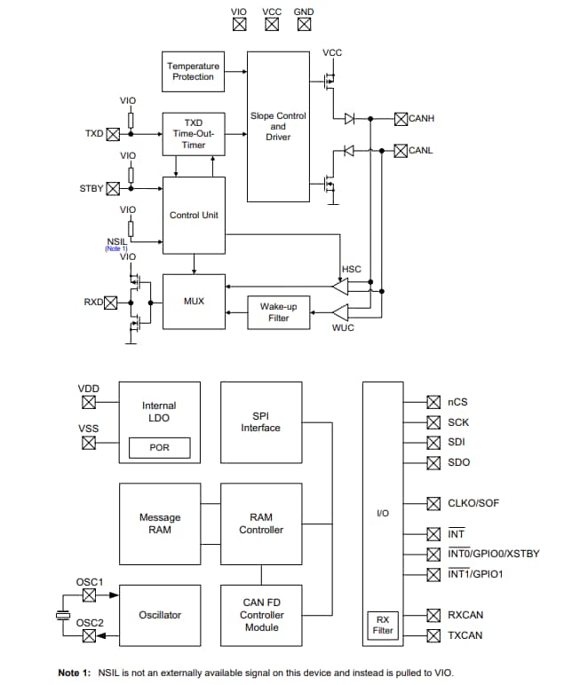
Schema a blocchi
Pubblicato: 2022-08-29
| Aggiornato: 2023-08-31
