Microchip Technology LDO ad alta tensione MCP1722
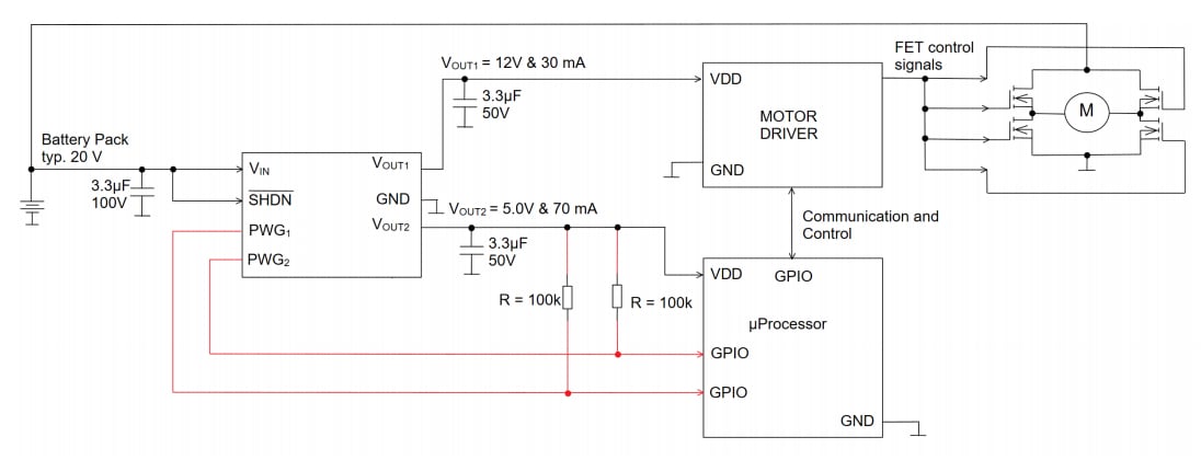
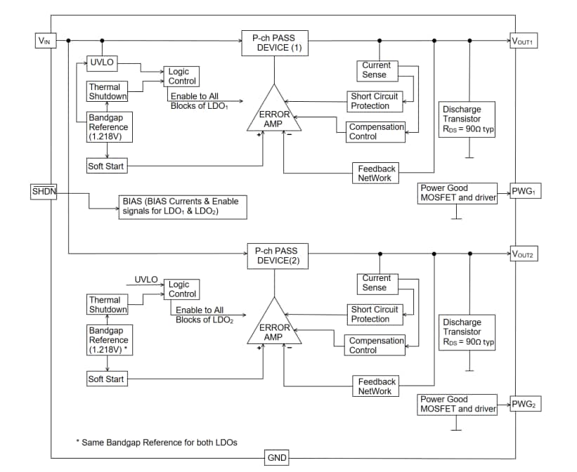
Gli LDO ad alta tensione MCP1722 di Microchip Technology sono regolatori a doppia uscita, alta tensione e bassa caduta di tensione (LDO) progettati per alimentare un µprocessore con 3,3 V o 5,0 V. MCP1722 presenta una capacità di corrente di 100 mA e offre inoltre 10 V o 12 V a un driver per motore con una capacità di corrente di 50 mA. Queste specifiche rendono gli LDO MCP1722 ideali per gli utensili elettrici portatili con pacchi batteria da 20 V.Gli LDO ad alta tensione MCP1722 Microchip includono indicatori di alimentazione efficiente (due pin, PWG1 e PWG2) per entrambe le uscite e la funzionalità di spegnimento (un singolo pin SHDN) che colloca la parte in uno stato di basso consumo di corrente di 4 µA. Gli LDO sono alloggiati in due package VDFN o SOIC a 8 piedini con pad esposti per una migliore dissipazione termica. In funzione, l'MCP1722 è completamente protetto da una protezione termica di arresto e da una limitazione di foldback della corrente.
Caratteristiche
- Conforme alle qualifiche AEC−Q100 di classe 0 e compatibile con PPAP
- Intervallo di tensione di ingresso da 4,5 V a 55 V
- Blocco sottotensione (UVLO) 2,7 V tipico
- 65 V di assorbimento del carico protetto (ISO 7637-2/2004)
- Intervallo di temperatura di giunzione esteso da -40 °C a +150 °C
- Tensioni regolate (VR) in uscita standard:
- VOUT1: 10 V o 12 V
- VOUT2: 3,3 V o 5,0 V
- Tolleranza +/-2% per ogni uscita LDO
- Capacità di corrente di uscita tipica:
- VOUT1: 50 mA
- VOUT2: 100 mA
- Pin di alimentazione efficiente open-drain per entrambe le uscite LDO
- Corrente di alimentazione a bassa quiescenza 50 µA
- Corrente di alimentazione a bassa quiescenza durante lo spegnimento 4 µA
- Stabile con condensatore di uscita in ceramica da 3,3 μF
- Protezione contro le correnti di cortocircuito
- Protezione interruzione termica tipica 178 °C
- PSRR elevato:
- -80 dB a 100 Hz tipico
- Disponibili nei seguenti package:
- Corpo VDFN 3 mm x 3 mm a 8 piedini con pad esposto 2,40 mm x 1,60 mm
- Corpo SOIC a 8 piedini da 3,90 mm con pad esposto da 2,2 mm x 3,0 mm
Applicazioni
- Utensili alimentati a batteria
- Aspirapolvere portatile
- Polarizzazione di avvio per controller PWM
Applicazione tipica
Tipi di package
Schema a blocchi
Pubblicato: 2021-09-13
| Aggiornato: 2023-03-02
