Microchip Technology PMIC ottimizzato per costi e dimensioni MCP16501
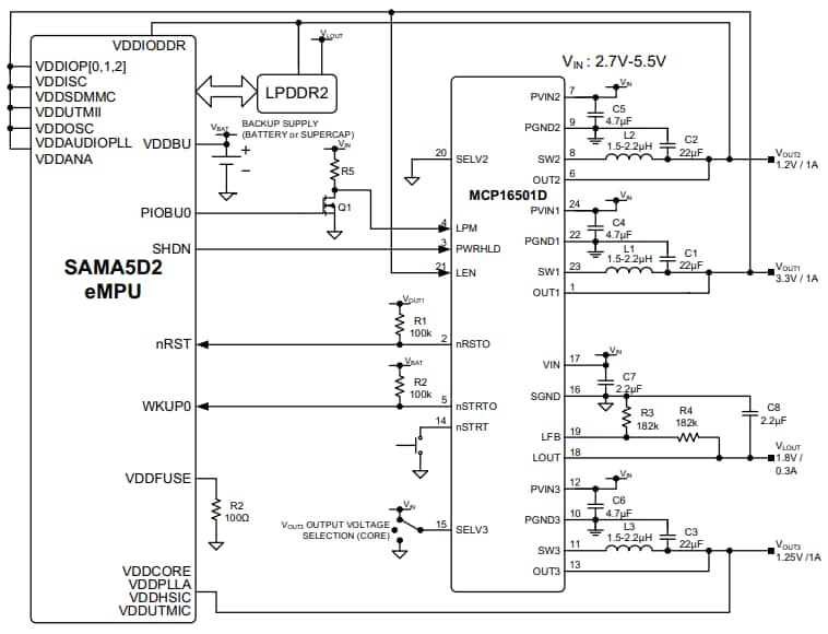
Il PMIC MCP16501 di Microchip Technology&, ottimizzato in termini di costo e dimensioni , è compatibile con le più recenti unità microprocessore (MPU) e le memorie DRAM associate. Le MPU della serie SAMA5, SAM9X60 e SAMA7G54 sono supportate da varianti PMIC dedicate. Sono programmati per le diverse tensioni di alimentazione e i requisiti di sequenziamento della potenza. L'MCP16501 integra tre regolatori Buck CC-CC e un LDO ausiliario. Fornisce un'interfaccia completa all'MPU. Tutti i canali Buck possono supportare carichi fino a 1 A e sono in grado di supportare un duty cycle del 100%.Caratteristiche
- Tensione di ingresso da 2,7 V a 5,5 V
- Tre canali Buck con corrente di uscita da 1 A e capacità di duty cycle massima del 100%
- Funzionamento PWM con canali Buck da 2 MHz
- Precisione di tensione ±1% per DDR (uscita Buck2) e Core (uscita Buck3)
- Basso rumore, PWM forzato (FPWM) e basso IQ, carico leggero, modalità ad alta efficienza disponibile
- Un regolatore lineare con dropout minimo (LDO) da 300 mA ausiliario
- Tensioni di uscita selezionabili tramite pin per l'alimentazione DDR
- Sequenziamento del canale integrato, avvio sicuro e ritardo di asserzione di ripristino
- Supporto delle modalità di ibernazione e a bassa potenza
- Interfacciamento senza perdite con MPU in qualsiasi condizione di funzionamento attraverso una protezione ESD ottimizzata
- Corrente di riposo tipica in modalità a bassa potenza 250 μA (Buck e LDO ON, senza carico)
- Corrente di spegnimento massima di 10 μA
- Dimensioni e costo DiBa ottimizzate
- Esclusione termica e protezione del limite di corrente
- Package QFN 4 mm×4 mm a 24 pin
- Intervallo di temperatura di giunzione da –40 °C a +125 °C
Circuito di applicazione tipico
Pubblicato: 2021-01-19
| Aggiornato: 2022-03-11
