Microchip Technology Regolatori CMOS per il settore automobilistico MAQ5300
I regolatori CMOS per il settore automobilistico MAQ5300 diMicrochip Technology sono regolatori piccolissimi e a bassissimo dropout (ULDO), ideali per le applicazioni automobilistiche più esigenti, tra cui infotainment, moduli fotocamera, sensori di immagine e ovunque lo spazio sulla scheda sia limitato.I regolatori CMOS per il settore automobilistico MAQ5300 di Microchip offrono una tensione di interruzione estremamente bassa, rumore di uscita molto basso e possono funzionare da un ingresso da 2,3 V a 5,5 V fornendo fino a 300 mA. Le funzioni aggiuntive includono una precisione iniziale del 2%, bassa corrente di terra (tipicamente 85 pA in totale), spegnimento termico e protezione dal limite di corrente. I regolatori MAQ5300 hanno l'opzione di uno stato di corrente in modalità zero-off, che non assorbe corrente quando disabilitato.
I regolatori CMOS per il settore automobilistico MAQ5300 operano a un intervallo di temperatura di giunzione da -40 °C a +125 °C e sono disponibili in tensioni di uscita fisse in un package DFN a 6 pin senza piombo (conforme a RoHS) da 2 mm x 2 mm.
Caratteristiche
- Package DFN di piccole dimensioni: 2 mm x 2 mm
- Bassa tensione di interruzione: 100 mV a 300 mA
- Rumore all'uscita: 120 pVw3
- Intervallo di tensione di ingresso: da 2,3 V a 5,5 V
- Corrente di uscita a 300 mA garantita
- Stabile con condensatori di uscita in ceramica
- Bassa corrente di riposo totale: 85 pA
- Tempo tum-on: 30 ps
- Elevata precisione di uscita
- Precisione iniziale: ±2%
- Sovratemperatura: ±3%
- Esclusione termica e protezione del limite di corrente
Applicazioni
- Sensori di immagine CMOS
- Moduli fotocamera di backup
- Ricevitori GPS
- Infotainment
Applicazione tipica
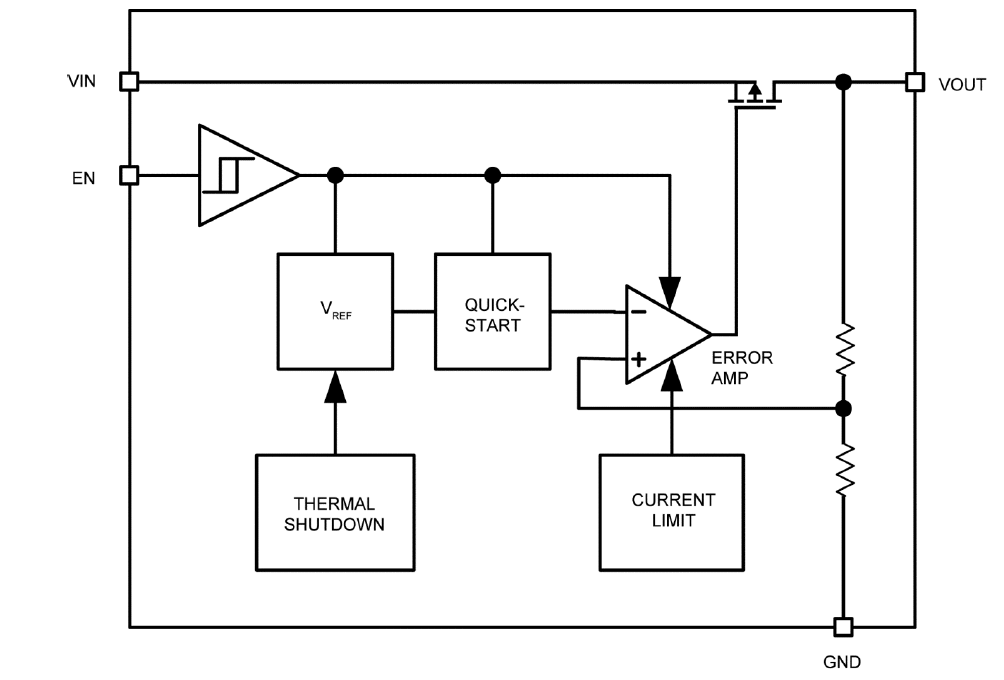
Schema a blocchi
