Microchip Technology Controller crittografico integrato CEC1712
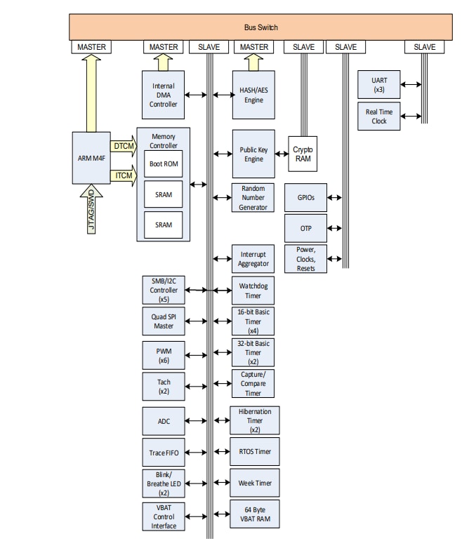
Il controller crittografico integrato CEC1712 di Microchip Technology è un controller integrato incorporato a bassa potenza progettato con un solido supporto crittografico. Il CEC1712 è dotato di un'architettura di controllo I/O avanzata, a segnale misto, altamente configurabile e contiene un processore ARM® CortexM4 a 32 bit con memoria strettamente accoppiata per un'esecuzione ottimale del codice e un accesso ai dati. Nel design del CEC1712 è incorporata una ROM interna utilizzata per memorizzare la sequenza di accensione/avvio e le API disponibili durante il funzionamento.Caratteristiche
- Secure Boot fornisce una root-of-trust basata su hardware
- Funzionalità di autenticazione e crittografia fluide e facili da usare per applicazioni connesse
- Solida suite di cifratura crittografica hardware
- OTP programmabile dall'utente a 4K bit
- AES128, AES192, AES256
- SHA-1, SHA-256, SHA-512
- da RSA-1024 a RSA-4096
- ECDSA, EC-KCDSA, Ed25519
- Vero generatore di numeri casuali
- Contatore monotonico
Diagramma a blocchi
Pubblicato: 2021-02-12
| Aggiornato: 2025-03-25
