Diodes Incorporated DML3017LDC interruttori di carico intelligente a canale singolo
Gli interruttori di carico intelligenti a canale singolo DML3017LDC di Diodes Incorporated forniscono una soluzione compatta e salvaspazio per una commutazione efficiente del dominio di potenza con limitazione della corrente di spunto tramite avvio graduale. Inoltre, per integrare la funzionalità di controllo con una bassissima resistenza di accensione, questo dispositivo fornisce protezioni e monitoraggio del sistema tramite protezione da guasti e segnalazione di alimentazione corretta.Lo switch di carico intelligente a canale singolo DML3017LDC di Diodes Inc. è una soluzione conveniente, ideale per la gestione dell'alimentazione e le applicazioni hot-swap che richiedono un basso consumo energetico in un ingombro ridotto.
Caratteristiche
- Controller avanzato con pompa di carica
- MOSFET a canale N integrato con RON ultra-basso
- Intervallo di tensione in ingresso da 0,5 V a 20 V
- Avvio progressivo tramite velocità di risposta controllata
- Controllo della velocità di risposta regolabile
- Segnale di alimentazione efficiente
- Esclusione termica
- Blocco VCC sottotensione
- Protezione da cortocircuito
- Corrente di standby ultra-bassa
- Dispersione del carico (scarica rapida)
- Completamente privo di piombo e conforme a RoHS
- Dispositivo “green” privo di alogeni e antimonio
- Qualificato AEC-Q100/101/104/200, con capacità PPAP e prodotto in impianti certificati IATF 16949
Applicazioni
- Infotainment
- Moduli di controllo corpo
- Quadri strumenti
- ADAS
Specifiche
- Package V-DFN3030-12
- Il materiale del package è plastica stampata, composto di stampaggio "Green", classificazione di infiammabilità UL 94V-0
- Livello di sensibilità all'umidità 1 secondo J-STD-020
- I terminali sono in stagno opaco su telaio in rame, secondo MIL-STD-202, Metodo 208
- Peso approssimativo di 0,001 grammi
Stile del package
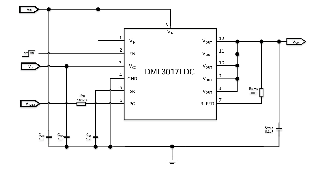
Circuito di applicazione tipico
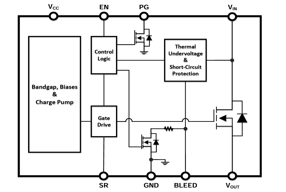
Schema a blocchi della funzione
Schede tecniche
Pubblicato: 2025-10-10
| Aggiornato: 2025-11-09
