Diodes Incorporated Controller diodo ideale per automotive AP74701Q
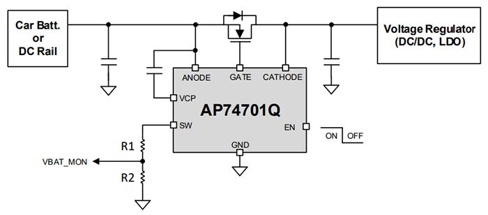
Il controller diodo ideale per autoveicoli AP74701Q di Diodes Incorporated è un dispositivo qualificato AEC-Q100 che funziona insieme a un MOSFET a canale N esterno come diodo ideale per una protezione da inversione di polarità con perdita minima e una caduta di tensione diretta di 20 mV. Il AP74701Q in package SOT28 è adatto per la protezione degli input dei sistemi 12 V settore automobilistico. Il supporto della tensione di ingresso da 3,2 V è particolarmente adatto per le severe esigenze di avviamento a freddo nei sistemi automobilistici.Diodes Inc. AP74701Q controlla il GATE del MOSFET per regolare la caduta di tensione diretta a 20 mV. Il sistema di regolazione consente l'immediato spegnimento del MOSFET durante un evento di corrente inversa e garantisce un flusso di corrente inversa CC pari a zero. La risposta immediata (<0,75μs) al="" blocco="" della="" corrente="" inversa="" rende="" il="" dispositivo="" adatto="" ai="" sistemi="" con="" requisiti="" di="" mantenimento="" della="" tensione="" di="" uscita="" durante="" i="" test="" a="" impulsi="" iso7637="" e="" le="" condizioni="" di="" interruzione="" di="" corrente/microcortocircuito="" in="" ingresso.="" l'ap74701q="" offre="" una="" funzionalità="" di="" bloccaggio="">0,75μs)>DS integrata che consente agli utenti di ottenere una soluzione di protezione della polarità di ingresso "senza TVS" che è anche economica.
Il controller AP74701Q è dotato di un gate drive della pompa di carica per un MOSFET N-channel esterno. Con il pin di abilitazione a livello basso, il controller è spento e assorbe una corrente di circa 1 μA.
Caratteristiche
- Intervallo di tensione in ingresso da 3,2 V a 65 V, avvio a 3,9 V
- Tensione inversa della batteria di -33 V
- Pompa di carica per MOSFET di potenza a canale N esterno
- Controllo della caduta di tensione diretta anodo-catodo di 20 mV
- Corrente di spegnimento di 1 µA quando disattivato
- Bassa corrente di riposo di 80 µA quando abilitato
- Tempo di risposta del blocco della corrente inversa inferiore a 0,75 µs
- Corrente di spegnimento del gate di picco di 2,3 A
- Funzionamento attivo elevato
- Interruttore di monitoraggio della tensione della batteria integrato (SW)
- Package SOT28 a 8 pin
- Protezione ESD
- Human Body Model (HBM) da 2 kV
- Modello a dispositivo carico (CDM) di 750 V
- Soddisfa i requisiti transitori ISO7637 per l'industria automobilistica senza diodi TVS di ingresso aggiuntivi (senza TVS)
- Conformità alla qualifica AEC-Q100 con conformità al grado di temperatura del dispositivo 1 (intervallo di temperatura di funzionamento ambiente -40 °C a +125 °C)
- Senza piombo e onforme alla direttiva RoHS
- Dispositivo “green” privo di alogeni e antimonio
- Qualificato AEC-Q100, compatibile con PPAP e prodotto in strutture certificate IATF 16949
Applicazioni
- Sistemi di infotainment per automotive
- Unità principali
- Telematica.
- Unità di controllo
- Sistemi ADAS per automotive (telecamere)
- O-ring di potenza attiva per l'alimentazione ridondante
- Potenza per l'automazione industriale come PLC
- Alimentatori per le imprese
Video
Circuito di applicazione tipico
Schema a blocchi
