Diodes Incorporated Commutatore di alimentazione step-down CA universale AP3928
Il commutatore di alimentazione step-down CA universale AP3928 di Diodes Incorporated è progettato per elettrodomestici e applicazioni IoT con una soluzione buck non isolata. L'AP3928 integra un MOSFET ad alte prestazioni da 700 V e si coordina con un induttore ad avvolgimento singolo. Questa integrazione di alto livello si traduce in un minor numero di componenti esterni e consente una soluzione con elenco dei materiali (DIBA) a basso costo.Il commutatore di alimentazione step-down CA universale AP3928 di Diodes Incorporated fornisce un'elevata corrente di uscita, eccellente regolazione della tensione costante ed elevata efficienza di conversione. La corrente di picco e la frequenza di commutazione continuano a ridursi man mano che il carico diminuisce, consentendo prestazioni superiori a carico leggero e migliorando l'efficienza complessiva del sistema.
Diverse funzioni di protezione sul commutatore AP3928 migliorano la sicurezza e l'affidabilità del sistema. Queste protezioni includono protezione da sovratemperatura, funzione di blocco per sottotensione, protezione da cortocircuiti in uscita, protezione da sovraccarico e protezione da circuito aperto.
L'AP3928 è offerto nel package SO-8 (standard).
Caratteristiche
- Intervallo di ingresso universale da 85 VCA a 300 VCA
- MOSFET interno da 700 V
- Corrente di picco massima tipica: 1,1 A
- Corrente nominale di uscita massima: 600 mA
- Potenza di uscita: fino a 10 W
- <30 mW con consumo energetico senza carico con polarizzazione esterna
- Modulazione di frequenza per sopprimere le EMI
- OTP (protezione da sovratemperatura), OLP (protezione da sovraccarico), SCP (protezione da cortocircuiti)
- Meno componenti
- Soluzione dal basso rumore acustico
- Package SO-8 (Standard)
- Completamente privo di piombo e conforme a RoHS
- Dispositivo “verde” privo di alogeni e antimonio
Applicazioni
- Elettrodomestici
- Applicazioni IoT
- Controlli industriali
- Alimentatori di standby e ausiliari
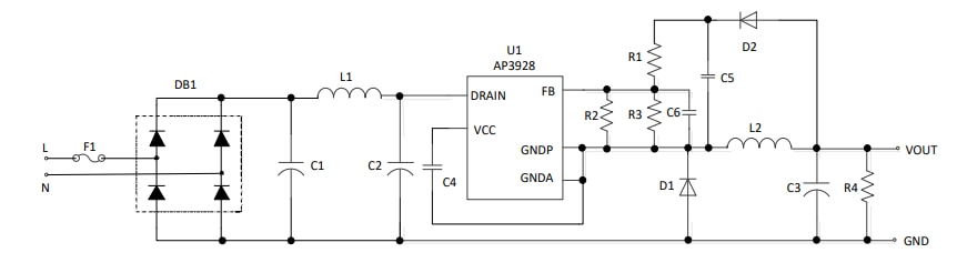
Applicazione tipica
Schema a blocchi
Assegnazioni pin
