Diodes Incorporated Interruttore a chip singolo per protezione di linea VBUS
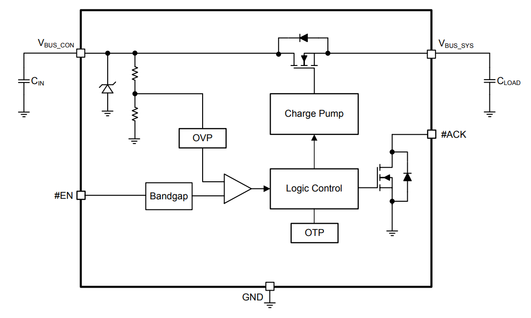
L'interruttore a chip singolo AP22953 della Diodes Incorporated è progettato per la protezione della linea VBUS del connettore USB 2.0/3.0/di tipo C. L'interruttore MOSFET bidirezionale AP22953 fornisce un flusso di corrente normale in modalità di carica e host proteggendo i circuiti interni da condizioni di sovratensione al pin VBUS_CON. Sul pin VBUS_CON, il dispositivo ha una protezione da sovratensione fino a 30V. Dopo aver tirato il pin #EN basso, l'AP22953 conta 20ms prima di accendere il MOSFET tramite ritardo di avvio progressivo. Il pin #ACK indica che il MOSFET è completamente ACCESO.L'interfaccia applicazione tipica dell'interruttore a chip singolo AP22953 della Diodes Inc. è la linea VBUS nei connettori USB. Le tipiche apparecchiature finali per l'AP22953 includono telefoni cellulari, tablet, dispositivi indossabili e sistemi di punti vendita elettronici (EPOS). L'AP22953 può essere utilizzato anche con altri dispositivi che utilizzano un'interfaccia della guida di alimentazione da 5V.
La protezione da temperatura eccessiva spegne l'interruttore a 145°C (tipica). L'AP22953 è offerto nel package wafer livello chip scale W-WLB2013-12 1,988mm x 1,288mm x 0,64mm con laminato sul retro.
Caratteristiche
- Protezione da sovratensione
- IEC61000-4-5 >100V
- Interruttore MOSFET a canale N integrato 39mΩ (tip.)
- Protezione da sovratensione (OVP) a VBUS_CON fino a 30VDC
- Abilitazione di ingresso integrata e segnale di uscita di stato
- Protezione da sovratemperatura (OTP)
- Protezione ESD
- Modello corpo umano >4kV
- Modello dispositivo caricato >1kV
- Scarica in aria IEC61000-4-2 >15kV
- Scarica contatto IEC61000-4-2 >15kV
- Completamente privo di piombo e conforme a RoHS
- Dispositivo "verde" privo di alogeni e antimonio
Applicazioni
- Smartphone
- Tablet
- Dispositivi indossabili
- Sistemi per punti vendita elettronici (EPOS)
Risorse
Circuito di applicazione tipico
Diagramma a blocchi
Assegnazioni pin
Pubblicato: 2021-07-09
| Aggiornato: 2022-03-11
