Diodes Incorporated Interruttore di carico AP221448x 2,5 A
L'interruttore di carico AP221448x da 2,5 A di Diodes Incorporated è stato sviluppato per commutare una linea di alimentazione con un intervallo compreso tra 1,0 V e 5,5 V. L'interruttore di carico da 17 mΩ, 2,5 A, offre funzioni di protezione per un funzionamento e un'affidabilità migliori. L'interruttore AP221448x di Diodes Incorporated è disponibile in un piccolo package da 1,6 mm x 1,0 mm.Caratteristiche
- Tensione di funzionamento da 2,5 V a 5,5 V
- Temperatura di funzionamento di -40 °C a 85 °C
- Package U-DFN1610-8 1,6 mm x 1,0 mm x 0,55 mm (tipo AX)
- RDSON 17 mΩ mentre supporta 2,5 A
- Scarica il carico quando spento
- Protezione da sovratemperatura
- Due modalità di protezione da sovracorrente
- Limite di corrente di cortocircuito
- Limite di corrente attivo
- Completamente privo di piombo e conforme a RoHS
- Dispositivo “green” privo di alogeni e antimonio
Applicazioni
- Smartphone
- Tablet
- Notebook
Circuito di applicazione tipico
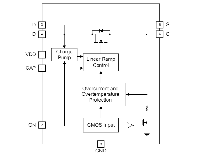
Diagramma a blocchi funzionale
Pubblicato: 2024-06-26
| Aggiornato: 2024-07-15
