Diodes Incorporated ReDriver™ PI3EQX1002E e PI3EQX1004E USB3.1 Gen-2
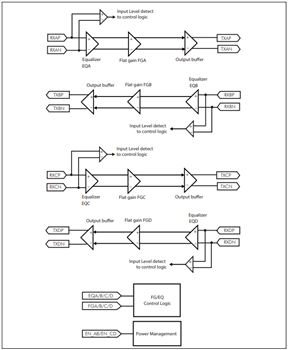
I ReDriver ™ PI3EQX1002E e PI3EQX1004E USB3.1 Gen-2 Diodes Incorporated sono reDriver lineari 1- e 2-port a bassa potenza e alte prestazioni.: PI3EQX1002E e PI3QX1004E di Diodes Incorporated sono progettati per il protocollo USB 3.1 . Per ottimizzare le prestazioni, i dispositivi offrono equalizzazione programmabile, oscillazione e guadagno piatto. I dispositivi supportano due I/O di dati CML differenziali da 100 Ω tra il protocollo ASIC a un tessuto switc , tramite cavo o per estendere i segnali ad altri percorsi dati distanti sulla piattaforma utente.Caratteristiche
- Collegamento seriale da 5 Gbps e 10 Gbps con equalizzatore lineare
- Compatibile con USB3.1 e USB3.0
- Piena conformità allo Standard USB3.1 Super Speed
- Due e quattro coppie di segnali differenziali da 10 Gbps
- Equalizzazione del ricevitore regolabile con pin
- Oscillazione lineare di uscita progammabile Pin
- Guadagno piatto regolabile con pin
- I/O CML differenziale da 100 Ω
- Rilevamento automatico del ricevitore
- Modalità di "smorzamento" automatico per una gestione dell'energia adattiva
- Tensione di alimentazione singola: 3,3 V
- Tecnologia brevettata
- Senza piombo e conformi a RoHS
- Dispositivo "verde" privo di alogeni e antimonio
- Package: 24 pin, TQFN 2,5 mm x 2,5 mm (ZR24) e 34 pin, UQFN 2,5 mm x 4,5 mm
Pubblicato: 2020-02-28
| Aggiornato: 2024-07-26
