Analog Devices Inc. Regolatore di commutazione step-down MAX20796
Il regolatore di commutazione step-down MAX20796 di Analog Devices è ideale per applicazioni che operano da 4,5 V a 16 V e che richiedono un carico massimo di 60 A. Il regolatore può essere utilizzato anche per le applicazioni da 90 A con uno stadio di alimentazione esterna opzionale di terza fase. L'intervallo di tensione di uscita è configurato da 0,5 V a 5,5 V con alcune restrizioni sul duty cycle Il regolatore di commutazione utilizza uno schema di controllo a frequenza fissa che fornisce una soluzione di fornitura di alimentazione estremamente compatta, rapida e accurata per applicazioni di server e telecomunicazioni. I regolatori lineari integrati consentono il funzionamento ad alimentazione singola. Per migliorare ulteriormente l'efficienza del sistema e le prestazioni termiche, è possibile utilizzare un'alimentazione esterna da 3,3 V o FET per generare l'alimentazione del nucleo.Caratteristiche
- Efficienza di picco del 92%; efficienza a pieno carico del 90% a VIN = 12 V, VOUT = 1 V
- Intervallo di tensione in ingresso operativo da 4,5 V a 16 V
- Intervallo tensione di uscita da 0,5 V a 5,5 V
- Intervallo stringhe di pin di tensione di avvio da 0,5 V a 5,0 V con uscita di feedback diretta
- Compensazione di circuito integrata
- Supporta induttori accoppiati e discreti
- Interfaccia conforme a PMBus revisione 1.3
- Supporta lo stadio di potenza esterna per aumentare la capacità di potenza
- I regolatori lineari interni consentono il funzionamento da una tensione di alimentazione
- FET LDO esterno opzionale per prestazioni termiche migliorate
- Precisione setpoint CC ±1% su TJ (da -40 °C a +125 °C)
- Tempo di avvio progressivo
- Parametri operativi configurabili con stringhe di pin
- 32 indirizzi PmBus
- Tensione di uscita
- Frequenza di commutazione
- Soglia di protezione da sovracorrente (OCP)
- Compensazione di circuito
- Solo funzionamento in modalità di conduzione continua
- Rilevamento preciso di corrente e temperatura integrato
- L'avvio e lo spegnimento monotonici supportano l'avvio pre-polarizzato (bifase)
- Protezione da sovracorrente media e di picco rapida
- Il pin di ingresso RESTORE ripristina la tensione di uscita
- Intervallo di temperatura di giunzione di funzionamento da -40 °C a +125 °C
- Package FC2QFN a 35 pin, 4 mm × 10,5 mm, passo di 0,5 mm
Applicazioni
- Regolatori di tensione del punto di carico
- Apparecchiature di comunicazione, rete, server e archiviazione
- Chipset dei microprocessori
- Memoria VDDQ
- I/O e alimentazione ausiliaria
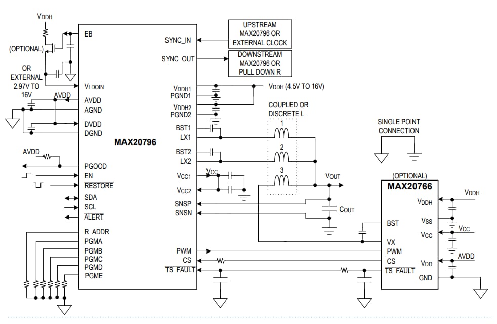
Schema a blocchi
Risorse aggiuntive
Pubblicato: 2020-06-04
| Aggiornato: 2024-05-28
