Caratteristiche
- Canali a otto ingressi ad alta tensione (36 V, max.)
- Serializzazione da 8 a 1 su chip con interfaccia SPI
- Regolatore 5 V su chip
- Dati e potenza isolati
- Area della scheda a circuito stampato (PCB) ridotta
- Driver del dispositivo
- Codice sorgente C di esempio
- Fattore di forma compatibile con Pmod™
|
Applicazioni
- Automazione per edifici
- Moduli di ingresso digitali per PLC
- Automazione industriale
- Controllo motori
- Automazione dei processi
|
Diagramma a blocchi  |
Traslatore/Serializzatore per interfaccia industriale MAX31911 Maxim
Il traslatore/serializzatore per interfaccia industriale MAX31911 di Maxim converte, condiziona e serializza l'uscita digitale a 24 V di sensori e interruttori utilizzati nell'automazione industriale, di processo e degli edifici nei segnali a 5 V compatibili CMOS necessari ai microcontroller. Inoltre, fornisce il circuito di interfaccia front-end di un modulo di ingresso digitale a controller logico programmabile (PLC). Il dispositivo è dotato di limitazione di corrente integrata, filtraggio passa-basso e serializzazione del canale. La limitazione di corrente in ingresso consente una significativa riduzione dell'energia consumata dall'alimentazione di tensione sul campo rispetto alle implementazioni tradizionali con resistore-divisore discreto. I filtri passa basso su chip selezionabili consentono l'antirimbalzo flessibile e il filtraggio delle uscite sensore in base all'applicazione. La serializzazione su chip consente una drastica riduzione del numero di optoaccoppiatori utilizzati per l'isolamento. Il serializzatore del dispositivo è impilabile in modo tale che sia possibile serializzare qualsiasi numero di canali di ingresso e che l'uscita avvenga attraverso una sola porta compatibile SPI. Ciò riduce il numero di optoaccoppiatori necessari a tre soltanto, indipendentemente dal numero di canali di ingresso. Per una migliore robustezza migliorata ai transitori elettrici veloci e al rumore ad alta frequenza, ogni 8 bit di dati viene generato e trasmesso attraverso la porta SPI un codice CRC multibit. Il regolatore di tensione su chip a 5 V può essere utilizzato per alimentare optoaccoppiatori esterni, isolatori digitali o altri circuiti esterni a 5 V.
|
 Visualizza elenco prodotti |
Caratteristiche
- Otto canali di ingresso ad alta tensione (36 V max.)
- Configurabile in conformità a IEC 61131-2, tipi di ingresso 1, 2, 3
- Ampia gamma di alimentazione da 7 V a 36 V
- La configurazione opzionale permette un'alimentazione di %V
- Filtri di ingresso selezionabili e antirimbalzo da 0 ms a 3 ms
- Limitazione di corrente di ingresso configurabile da 0,5 mA a 6 mA
- Alta immunità HBM ESD su tutti i pin sul campo.
- Serializzazione da 8 a 1 su chip con interfaccia SPI
- Regolatore 5 V su chip
- Indicatore di sovratemperatura
- Monitoraggio dell'alimentazione di tensione sul campo di 24 V su chip
- Bassa corrente di riposo e dissipazione della potenza
- Generazione di un codice CRC multibit e trasmissione per la rilevazione degli errori e
trasmissione dei dati più affidabile verso una micro esterna
|
Applicazioni
- Automazione per edifici
- Moduli di ingresso digitali per PLC
- Automazione industriale
- Controllo motori
- Automazione dei processi
|
Diagramma a blocchi  |
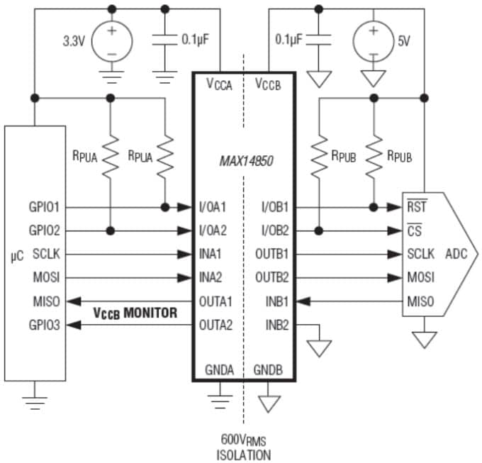
Isolatore digitale a sei canali MAX14850 Maxim
L'isolatore digitale a sei canali MAX14850 Maxim utilizza la tecnologia di processo proprietaria di Maxim, il cui modello monolitico è in grado di offrire il trasferimento compatto e a basso costo dei segnali digitali tra circuiti con diversi domini di potenza. La tecnologia offre bassi consumi e prestazioni stabili ad alta temperatura. Ciascuno dei quattro canali unidirezionali supporta CC a 50 Mbps; i dati vengono trasferiti da due dei quattro canali attraverso la barriera di isolamento in ciascuna direzione. I due canali bidirezionali sono a drain aperto e supportano entrambi velocità dati da CC a 2 Mbps. Degli alimentatori indipendenti da 3,0 V a 5,5 V su ciascun lato dell'isolatore consentono l'uso di questo dispositivo come translatore di livello. Il MAX14850 può essere usato per isolare i bus SPI, i bus I²C con funzione stretch del clock, i bus RS-232 e RS-485/RS-422 e per l'isolamento a scopo generico. In caso di utilizzo come isolatore di bus, sono disponibili canali aggiuntivi per il monitoraggio dell'alimentazione e i segnali di ripristino.
|
 Visualizza elenco prodotti |
Caratteristiche
- Protezione dagli ambienti ad alta tensione
- Isolamento 600 VRMS per 60 secondi
- Protezione dai cortocircuiti sulle uscite unidirezionali
- Soluzione di isolamento digitale completa
- Quattro percorsi di segnale unidirezionale: 2 In/2 Out
- Due percorsi di segnale a drain aperto bidirezionali
- Velocità dati unidirezionale a 50 Mbps (max.)
- Velocità dati bidirezionale a 2 Mbps (max.)
- Compatibile con vari standard di interfaccia
- I²C con stretch del clock
- SPI
- RS-232, RS-422/RS-485
- Interfacce SMBus e PMBus
|
Applicazioni
- Gestione batteria
- Interfacce I²C, SPI, SMBus e PMBus™
- Sistemi di controllo industriale
- RS-232, RS-485/RS-422 isolato
- Sistemi per il settore medico
- Sistemi di telecomunicazione
|
Circuito di funzionamento  |
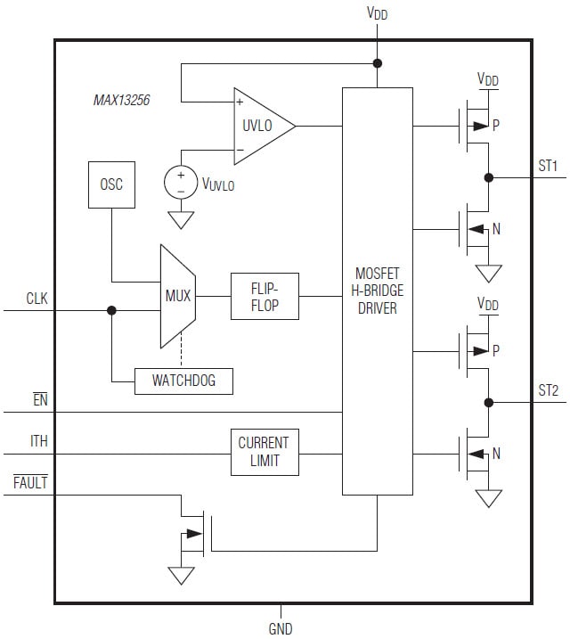
Driver del trasformatore a ponte H Maxim MAX13256
Il driver del trasformatore a ponte H MAX13256 di Maxim offre una soluzione semplice per configurare alimentazioni isolate fino a 10 W. Il dispositivo aziona la bobina primaria del trasformatore fino a 300 mA di corrente da un ampio intervallo di alimentazione da 8 V a 36 VCC. Il rapporto di avvolgimento da secondario a primario del trasformatore definisce la tensione di uscita, consentendo la selezione praticamente di qualsiasi tensione di uscita isolata. Il dispositivo presenta una funzione di limitazione di corrente regolabile per la limitazione indiretta delle correnti di carico sul lato secondario. Il limite di corrente del dispositivo MAX13256 è impostato da un resistore esterno. Viene rilevata un'uscita GUASTA quando il dispositivo rileva una condizione di sovratemperatura o sovracorrente. Inoltre, il dispositivo comprende una modalità a bassa potenza per ridurre la corrente di alimentazione generale a 0,65 mA (tip.) quando il driver non è in uso. Il dispositivo può essere azionato utilizzando l'oscillatore interno o guidata da un clock esterno per sincronizzare più dispositivi MAX13256 e impostare in modo preciso la frequenza di commutazione. Il circuito interno garantisce un ciclo utile al 50% fisso per impedire che il flusso di corrente CC passi nel trasformatore, indipendentemente dall'origine clock utilizzata.
|
|
Caratteristiche
- Design semplice e flessibile
- Intervallo di alimentazione da 8 V a 36 V
- Efficienza fino al 90%
- Fornisce fino a 10 W al trasformatore
- Blocco sottotensione
- Interfaccia logica compatibile da 2,5 V a 5 V
- Soglia di sovracorrente regolabile
- Protezione di sistema integrata
- Indicazione e rilevamento guasti
- Limitazione di sovracorrente
- Protezione da sovratemperatura
- Formato TDFN a 10 pin ridotto (3 mm x 3 mm)
|
Applicazioni
- Misuratori di potenza
- Interfacce bus di campo isolate
- Isolamento alimentazione PLC da 24 V
- Strumentazioni mediche
- Controlli motore
|
Diagramma funzionale  |
Caratteristiche
- Intervallo di alimentazione in ingresso da 8 V a 36 V
- Efficienza fino al 90%
- Uscita raddrizzata a onda completa
- Configurabile per raddrizzatore di onda media bipolare, duplicatore di tensione
e uscite del raddrizzatore push-pull
|
- Opzione di funzionamento clock interno o esterno
- Progettato per isolamento 1500 VRMS
- Layout della PCB comprovato
- Interamente assemblato e testato
|
|