Analog Devices / Maxim Integrated Kit di valutazione MAX77757
Il kit di valutazione MAX77757 di Analog Devices Inc. è una scheda per circuito stampato (PCB) completamente assemblata e testata. Il kit MAX77757 è progettato per valutare il CI MAX77757 un caricatore autonomo USB Type-C® da 3,15 A autonomo con JEITA. Il CI MAX77757 può funzionare con un ingresso da 4,5V a 13,7V, con una corrente di carica rapida fino a 3,15A e un limite di corrente di ingresso massimo di 3A. Il kit di valutazione MAX77757 presenta rilevamento CC tipo C USB, carica della batteria conforme alle caratteristiche tecniche di carica della batteria USB e rilevamento dell'adattatore proprietario al momento dell'inserimento dell'ingresso. Questo kit mostra la configurazione automatica del limite di corrente di ingresso del caricatore alla corrente massima consentita dalla sorgente di ingresso. Il kit di valutazione MAX77757 include il resistore variabile e il termistore per dimostrare la conformità JEITA.Caratteristiche
- Protezione fino a 16V
- Tensione di funzionamento di ingresso massima di 13,7V
- Corrente di carica massima di 3,15A
- Protezione da corrente di scarica 6A
- Nessun firmware o comunicazione richiesto
- Rilevamento USB integrato:
- Rilevamento CC integrato per USB tipo C
- Rilevamento BC1,2 integrato per SDP, DCP e CDP precedenti
- Rilevamento USB integrato per tipi di caricabatterie proprietari comuni
- Configurazione automatica del limite di corrente di ingresso
- Sicurezza:
- Temporizzatore di sicurezza della carica
- Conformità JEITA con il termistore NTC (MAX77757J)
- Ricarica HOT/COLD stop con termistore NTC (MAX77757H)
- Esclusione termica
- Controllo pin di tutte le funzioni:
- Corrente di carica rapida configurabile del resistore
- Pin ENBST per abilitare e disabilitare il boost inverso
- Pin del stato per indicare lo stato di carica
- Pin INOKB per indicare Power-OK (POK) in ingresso
- Pin THM per disabilitare la carica
- Regolazione della tensione di ingresso con AICL
- Capacità di boost inverso fino a 5,1 V, 1,5 A
- Percorso di alimentazione integrato
- FET di disconnessione vero della batteria integrata
- Layout della PCB comprovato
- Interamente assemblato e testato
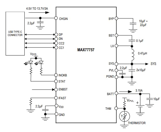
Diagramma a blocchi
Risorse aggiuntive
Pubblicato: 2021-04-01
| Aggiornato: 2023-04-13
