Analog Devices / Maxim Integrated MAX77654EVKIT Evaluation Kit
Analog Devices MAX77654EVKIT Evaluation Kit allows easy experimentation with various MAX77654 features. These features include the SIMO buck-boost regulator, linear regulators, analog multiplexer, smart battery charger, on/off controller, and I2C interface. The MAX77654 Ultra-Low Power PMIC provides highly-integrated battery charging and power supply solutions for low-power applications that require size and efficiency. The Analog Devices MAX77654EVKIT Evaluation Kit uses Windows®-based software, a user-friendly graphical user interface (GUI), and a detailed register-based interface.Features
- Easy to use
- GUI drives I2C interface
- On-board thermistor
- GPIO LEDs
- Assembled and fully tested
- On-board electronic loads with steady-state, transient, and random modes
- Demonstrates end-to-end analog multiplexer implementation
- Onboard ADC
- Evaluates both push-button and slide-switch on-key options
Required Equipment
- MAX77654EVKIT evaluation kit
- MAX77654EVKIT evaluation kit GUI
- Windows-based PC
- Power supply
- Ammeter
- DVM
- Micro-USB cable
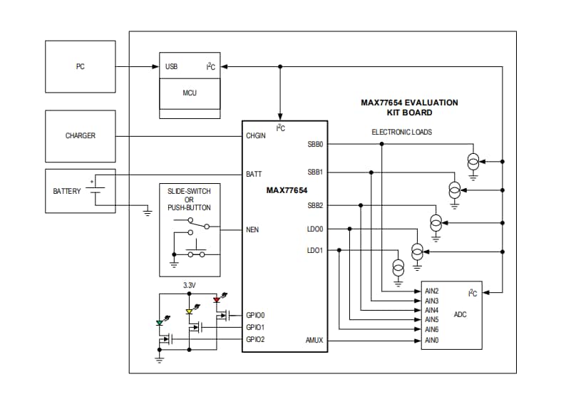
Simplified Block Diagram
Simple Block Diagram
Pubblicato: 2019-07-22
| Aggiornato: 2023-04-14
