Analog Devices / Maxim Integrated Kit di valutazione WLP MAX38911
Il kit di valutazione WLP MAX38911 di Analog Devices Inc. è progettato per dimostrare rapidamente e facilmente MAX38911 in un package WLP. I regolatori lineari LDO MAX38911, con modalità a bassa potenza, forniscono fino a una corrente di carico di 500mA con un rumore all'uscita di soli 11µVRMS da 10Hz a 100kHz. Il kit di valutazione ADI WLP MAX38911 presenta il MAX38911ANT+ (1,8 Voutput) installato.Caratteristiche
- Valuta MAX38911 in un WLP a 6 sfere (1,42mm X 0,83mm)
- Portata di ingresso da 1,7V a 5,5V
- Tensione di uscita preimpostata da 0,8V a 5,0V in fabbrica (con sostituzione CI)
- Corrente di uscita fino a 500mA
- Modalità di funzionamento selezionabili attraverso jumper
- Comprovato layout PCB in rame 1o oncia a 2 strati
- Dimostra le dimensioni compatte della soluzione
- Interamente assemblato e testato
Apparecchiature necessarie
- Kit EV WLP MAX38911
- Alimentazione CC da 5,5V, 1A
- Carico elettronico con capacità di 500 mA
- Voltmetro digitale (DVM)
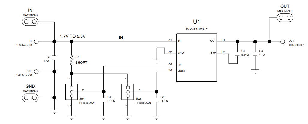
Schema
Pubblicato: 2021-02-03
| Aggiornato: 2023-04-14
