Analog Devices / Maxim Integrated Clock in tempo reale (RTC) MAX31329 I2C
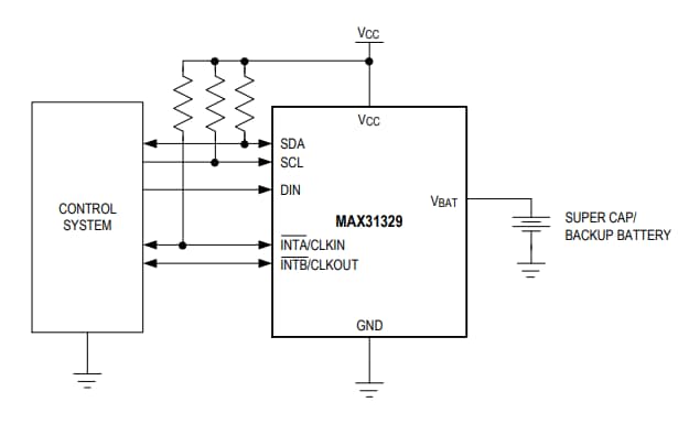
Il Clock in tempo reale (RTC) I2C MAX31329 di Analog Devices è un dispositivo di temporizzazione a bassa corrente che offre corrente di temporizzazione in nanoampere (nA), prolungando così la durata della batteria. Questo dispositivo incorpora un cristallo integrato da 32,768 kHz, che elimina la necessità di un cristallo esterno. L'RTC MAX31329 presenta un ingresso a trigger di Schmitt digitale (DIN) e genera un'uscita di interruzione su un bordo in discesa o in salita di questo ingresso digitale. L'RTC MAX31329 mantiene un orologio/calendario che offre informazioni su secondi, minuti, ore, giorno, data, mese e anno. La data alla fine del mese viene automaticamente modificata per mesi con meno di 31 giorni, comprese le correzioni per l'anno bisestile. Il clock opera in formato 24 ore o 12 ore e l'RTC include anche un ingresso clock per la sincronizzazione.Il dispositivo RTC MAX31329 di Analog Devices opera in un intervallo di temperatura esteso da -40 °C a 85 °C ed è disponibile in un package LGA senza piombo (Pb)/conforme a RoHS, a 10 pin, da 5 mm x 5 mm. Le applicazioni tipiche includono dispositivi medici, strumenti portatili, automazione di fabbrica e dispositivi IoT.
Caratteristiche
- Durata della batteria aumentata:
- Corrente di temporizzazione: 240 nA
- Caricabatterie Trickle per supercondensatore esterno o batteria ricaricabile
- Offre una configurabilità flessibile:
- Ingresso trigger Schmitt per la rilevazione degli eventi
- Uscita a onda quadra programmabile per il monitoraggio del clock
- Due pin di interruzione per configurazioni di riattivazione multiple
- Pin di ingresso clock per sincronizzazione clock esterna
- Minore ingombro sulla scheda:
- Condensatori a cristalli e carico integrati con accuratezza di clock tipica di ±5 ppm
- Package LGA a 10 Pin, 5 mm x 5 mm
- Caratteristiche a valore aggiunto per facilità d'uso:
- Intervallo di tensione di funzionamento: da 1,6 V a 5,5 V
- Due allarmi per ogni giornata
- Temporizzatore conto alla rovescia con funzioni di ripetizione e pausa
- RAM a 64 Byte per archiviazione dati utente
- Protezione integrata:
- Ripristino all'accensione per una configurazione predefinita
- Commutazione automatica per il backup della batteria o del supercondensatore in caso di guasto di alimentazione
- Funzionamento senza blocco con timeout bus
Applicazioni
- Apparecchiature industriali
- Apparecchiature di prova e di misurazione
- Contatori di energia
- Dispositivi medici
- Strumentazione portatile
- Automazione di fabbrica
- Dispositivi IoT
- Videocamere di sorveglianza
- Server
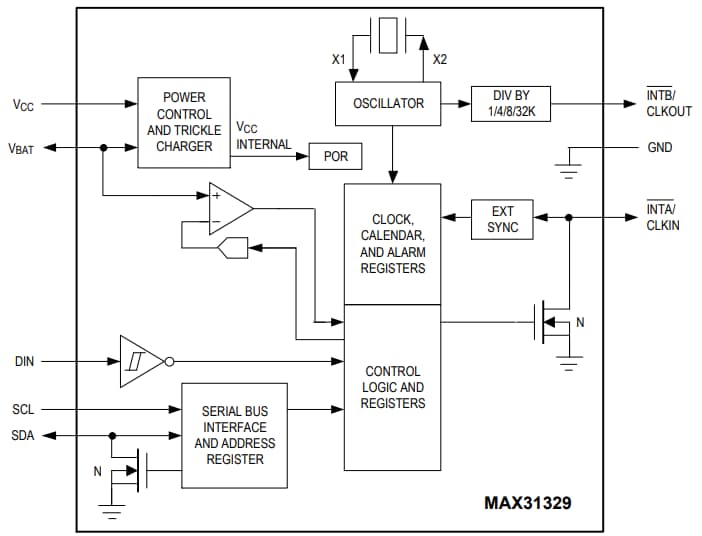
Diagramma a blocchi
Circuito di applicazione tipico
Pubblicato: 2021-09-07
| Aggiornato: 2023-04-17
