Analog Devices / Maxim Integrated Controller LED buck-boost a 4 interruttori MAX25603
Il controller LED buck-boost a 4 interruttori per il settore automobilistico MAX25603 di Analog Devices è progettato per i proiettori multifunzione a combinazione per il settore automobilistico. Il MAX25603 regola la corrente LED per tensioni di stringa di LED da 0 V a 60 V. Il controller per il settore automobilistico è ideale per applicazioni ad alta potenza che richiedono una sorgente di capacità di oscuramento PWM di corrente. Inoltre, il dispositivo viene utilizzato come driver per LED buck-boost senza interruzioni per applicazioni che richiedono un driver per LED buck-boost efficiente con raddrizzamento sincrono.Il controller LED buck-boost a 4 interruttori per il settore automobilistico MAX25603 di Analog Devices passa senza interruzioni tra modalità buck, boost e buck-boost in base al rapporto tra ingresso e tensione di uscita. Il controller utilizza lo schema proprietario di controllo in modalità corrente media e presenta un funzionamento regolabile a frequenza fissa, da 200 kHz a 440 kHz. Il MAX25603 implementa l'architettura proprietaria per limitare i sovraccarichi di corrente LED e le durate di sovrasfruttamento durante la commutazione in applicazioni a doppia stringa in modalità di condivisione di tempo.
Caratteristiche
- Conforme alle qualifiche per il settore automobilistico AEC-Q100
- L'integrazione riduce al minimo la DIBA per driver LED ad alta luminosità, consentendo di risparmiare spazio e ridurre i costi
- Ampio intervallo di tensione di ingresso: da 5 V a 60 V
- Architettura devoltore/survoltore a singolo induttore a ponte H
- Limite di corrente del LED veloce incorporato durante i transitori
- Adatto per applicazioni a doppia stringa con temporizzazione
- TSSOP a 28 pin con pad EP
- Temperatura di giunzione operativa: da -40 °C a +150 °C
- Driver a doppia stringa con funzionalità complete
- Regolazione analogica e PWM su entrambi i canali (EN1 e EN2)
- L'architettura di controllo proprietaria di Analog Devices limita i picchi di corrente LED e la durata massima in modalità a doppia stringa
- Dimming PWM senza sfarfallio ad ampio spettro
- Doppio gate driver FET dimmerabile pMOS integrato
- Le funzioni di protezione e l'ampio intervallo di temperature aumentano l'affidabilità del sistema
- Protezione termica, da cortocircuiti e sovratensione
- Limite di corrente LED rapido e limitatore di corrente di ingresso
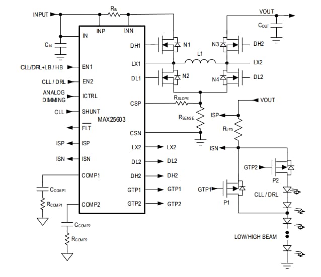
Schema di applicazione semplificato
Pubblicato: 2022-02-02
| Aggiornato: 2023-04-17
