Analog Devices / Maxim Integrated Driver di retroilluminazione LED a 4 canali MAX25512
Il driver di retroilluminazione a LED a 4 canali MAX25512 Analog Devices è un driver di retroilluminazione a LED bianco con un convertitore boost in modalità corrente integrata che funziona su un intervallo di frequenze di commutazione da 400 kHz a 2,2 MHz e incorpora un ampio spettro. Lo spostamento di fase dei canali di uscita è incluso come opzione per ridurre ulteriormente le interferenze elettromagnetiche (EMI). Il dispositivo fornisce fino a 120mA per canale e include un'uscita di controllo per un interruttore esterno della serie nMOS. È in grado di funzionare fino a 3V dopo l'avvio. MAX25512 ha un'interfaccia C2I per consentire flessibilità di controllo e diagnostica dettagliata. MAX25512 di Analog Devices è disponibile in un package TQFN e funziona in un intervallo di temperatura da -40 °C a +125 °C.Caratteristiche
- Funziona fino a 3V sull'ingresso della batteria dopo l'avvio
- Ampio duty cycle boost per supportare LA bassa tensione di ingresso
- Controller CC/CC in modalità corrente SEPIC o boost
- Intervallo di frequenze di funzionamento da 400kHz a 2,2MHz
- Ampio spettro disponibile
- Capacità di sincronizzarsi con un clock esterno
- Dissipatori di corrente LED
- Corrente di uscita fino a 120mA per stringa
- Bassa tensione di regolazione_OUT per la migliore efficienza
- Spostamento di fase opzionale delle uscite
- Controllo C2I per una maggiore flessibilità
- Rapporto di dimming 16667:1 a 200Hz
- Ingresso NTC per foldback di corrente LED ad alta temperatura
- Capacità di dimming ibrido
- Funzionalità integrata di affievolimento automatico programmabile
- Diagnostica dettagliata con uscita C2I e FLTB
- LED aperti o cortocircuitati
- Esclusione termica
- Sottotensione di uscita
- Package TQFN compatto 4 mm x 4 mm
- AECQ100 classe 1
Applicazioni
- Cluster di strumenti per il settore automobilistico
- Display di informazioni centrali per il settore automobilistico
- Schermi head-up per il settore automobilistico
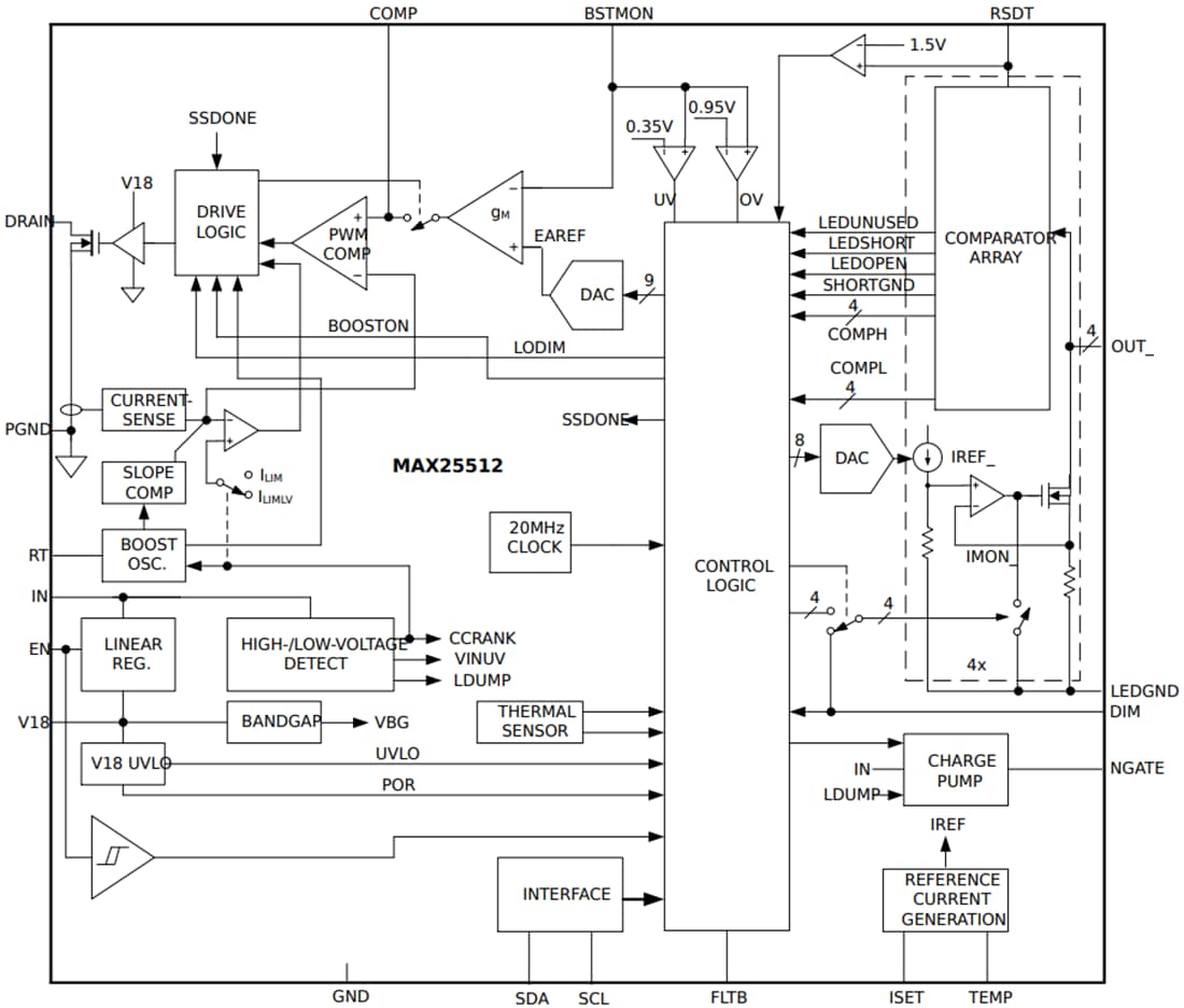
Schema a blocchi semplificato
Pubblicato: 2021-06-09
| Aggiornato: 2023-04-12
