Analog Devices Inc. CI controller step-down per il settore automobilistico MAX20098
I CI del controller step-down MAX20098 di Analog Devices Inc. sono CI del controller step-down sincroni da 2,2 MHz di Analog Devices Inc. con IQ 3,5µA. Funzionano con un’alimentazione di tensione di ingresso da 3,5 V a 42 V e possono operare in condizioni di dropout a un duty cycle del 99% (tipico). I CI sono pensati per applicazioni con requisiti di potenza da media ad alta che operano a un ampio intervallo di tensione in ingresso, come durante le condizioni di avviamento a freddo o di arresto/avviamento del motore per il settore automobilistico.Caratteristiche
- Soddisfa le rigorose caratteristiche tecniche di consumo energetico e prestazioni del modulo OEM
- Corrente di riposo di 3,5 µA in modalità skip a VOUT = 3,3 V
- Precisione della tensione di uscita ±1%: 5,0 V/3,3 V fissa o regolabile tra 1 V e 10 V
- Consente progetti pronti per l'uso con un ampio intervallo di alimentazione di ingresso da 3,5 V a 42 V
- Le caratteristiche di riduzione EMI riducono le interferenze con bande radio sensibili senza sacrificare l’ampio intervallo di tensione di ingresso
- Il tempo di accensione minimo di 50 ns (tipico) consente il funzionamento senza skip per un’uscita di 3,3 V dalle batterie auto a 2,2 MHz
- Opzione ad ampio spettro
- Ingresso di sincronizzazione della frequenza
- Frequenza del resistore programmabile tra 220 kHz e 2,2 MHz
- L’integrazione e i package termicamente avanzati consentono di risparmiare spazio e costi sulla scheda
- Controller step-down 2 MHz
- Controller in modalità corrente con modalità continua forzata e skip
- Package TQFN-EP a 16 pin saldabile lateralmente
- Progetto di riferimento 20 A disponibile
- Le caratteristiche di protezione migliorano l'affidabilità del sistema
- Blocco sottotensione di alimentazione
- Protezione da sovratemperatura e cortocircuiti
- Monitoraggio della sottotensione e della sovratensione di uscita
- Intervallo di temperatura per il settore automotive Classe 1 da -40 °C a +125 °C
Applicazioni
- Sistemi di infotainment
- Hub USB
- Punto di carico (POL) per uso generico
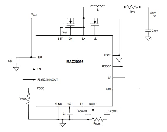
Circuito di applicazione tipico
Pubblicato: 2020-01-14
| Aggiornato: 2024-04-16
