Analog Devices Inc. MAX20049EVKIT kit di valutazione
Il kit di valutazione MAX20049EVKIT di Analog Devices Inc. è configurato per valutare il funzionamento di MAX20049. I CI convertitori step-down doppi MAX20049 offrono due regolatori a basso dropout (LDO), che offrono una soluzione a chip singolo per le telecamere automotive. Questi CI MAX20049 sono autoprotetti e presentano un design robusto con monitoraggio di sovratensione e sottotensione, protezione da sovratensione, arresto termico e protezione da cortocircuiti.Il kit di valutazione MAX20049EVKIT ADI è impostato per fornire quattro tensioni di uscita da una singola sorgente di tensione di ingresso. Entrambi i convertitori step-down (OUT1, OUT2) e LDO3 possono accettare una sorgente di tensione di ingresso elevata (massimo 17 V). Il kit di valutazione è completamente assemblato e testato con un layout della PCB comprovato.
Caratteristiche
- MAX20049ATEA/VY+ installato (sono disponibili altre opzioni CI):
- VOUT1 = 3,8 V
- VOUT2 = 1,8 V
- VOUT3 = 3,3 V
- VOUT4 = 1,2 V
- Dimensioni ed efficienza del bilanciamento degli induttori installati (vedere distinta base)
- Pad PCB PGOOD fornito per il monitoraggio della tensione
- SUP1 e SUP2 configurabili mediante resistori R4 e R5
- Ingresso LDOIN3 selezionabile con ponticello JU1
- Layout della PCB comprovato
- Interamente assemblato e testato
Apparecchiature necessarie
- kit di valutazione MAX20049
- Alimentatore da 2,7 V a 18 V, 3 A
- Quattro voltmetri
- Carico elettronico in grado di dissipare 1 A
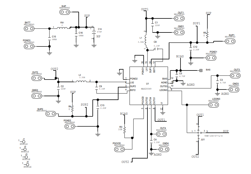
Schematico
Pubblicato: 2020-11-18
| Aggiornato: 2024-07-31
