Analog Devices / Maxim Integrated Convertitori Flyback senza isolamento ottico MAX17693
I convertitori flyback isolati senza isolamento ottico MAX17693 di Analog Devices consentono soluzioni di alimentazione più fredde, piccole e semplici. I MAX17693A/B sono convertitori flyback nMOSFET no-opto integrati ad alta efficienza che utilizzano il controllo della modalità di corrente di picco a frequenza fissa. Il dispositivo rileva la tensione di uscita isolata direttamente dalla forma d'onda flyback sul lato primario durante la conduzione del raddrizzatore sul lato secondario. Nessun amplificatore di errore sul lato secondario e fotoaccoppiatore sono necessari per fornire una tensione di uscita regolata, isolata e accurata, risparmiando fino al 20% di spazio sulla PCB normalmente richiesto per un convertitore flyback tradizionale.Caratteristiche
- Riduce i componenti esterni e il costo totale
- Elimina il fotoaccoppiatore e l'amplificatore di errore sul lato secondario
- Fino al 20% di risparmio di spazio
- nMOSFET integrato a basso RDSON da 76V
- Compensazione del circuito interno (MAX17693A)
- Avvio progressivo incorporato
- Riduce la dissipazione di potenza
- Fornisce fino a 1,4W di potenza di uscita
- La funzione di ripiegamento di frequenza consente una maggiore efficienza a carico leggero
- Corrente di spegnimento di 2,5µA
- Supporta i requisiti chiave di progettazione a livello di sistema
- La dithering di frequenza supporta il funzionamento a bassa EMI e ad ampio spettro
- Sincronizzazione della frequenza di commutazione a un clock esterno
- Funziona in modo affidabile in ambienti difficili
- Compensazione della temperatura di tensione diretta del diodo di uscita
- Protezione limite di corrente a singhiozzo
- Soglia EN/UVLO programmabile
- Protezione da sovratensione di ingresso (OVI) (MAX17693A)
- Protezione da sovratemperatura
- Intervallo delle temperature di funzionamento ambiente da -40 °C a +125 °C/intervallo delle temperature di giunzione da -40 °C a +150 °C
Applicazioni
- Alimentatori isolati
- Moduli I/O PLC
- Alimentatori per gate drive IGBT
- Applicazioni industriali e di telecomunicazione
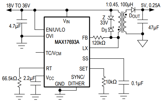
Circuito di applicazione tipico
Pubblicato: 2021-06-03
| Aggiornato: 2023-04-12
