Analog Devices / Maxim Integrated MAX14819/A Dual IO-Link Master Transceivers

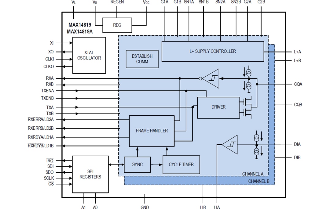
Analog Devices MAX14819/A Dual IO-Link® Master Transceivers come with sensor/actuator power-supply controllers and are fully compliant with the current IO-Link. These devices are compliant with binary input standards and test specifications, IEC 61131-2, IEC 61131-9 SDCI, and IO-Link 1.1.2. This master transceiver also includes two auxiliary digital input (DI_) channels. The MAX14819/A is configurable to operate either with external UARTs or using the integrated framers on the IC.

To ease the selection of microcontrollers, the master transceiver features frame handlers with UARTs and FIFOs. This feature is designed to simplify time-critical control of all IO-Link M-sequence frame types. The MAX14819/A also features autonomous cycle timers, reducing the need for accurate controller timing. Integrated establish-communication sequencers also simplify wake-up management.

The device message response delay on the MAX14819A can be disabled when using the frame handler and the MAX14819A features higher L+ thresholds than the MAX14819. The MAX14819A receivers also feature increased high-frequency signal isolation compared to the MAX14819.
The MAX14819/A integrates two low-power sensor supply controllers with advanced current limiting, reverse current-blocking, and reverse polarity protection capability to enable low-power robust solutions.

The MAX14819/A is available in a 48-pin (7mm x 7mm) TQFN package and is specified over the extended -40°C to +125°C temperature range.

Features

  • Low-power architecture
    • 1Ω (typical) Driver on-resistance
    • 1.9mA (typical) Total supply current for 2 channels
    • Current limiters with 15mV sense voltage
  • Integrated IO-link framer eliminates need for external UARTs
    • Integrated cycle timer relieves MCUs from timing-critical tasks
  • High configurability and integration reduce SKUs
    • Two auxiliary type 1/Type 3 digital inputs
    • Supports NPN sensors
  • 100mA to 500mA Selectable driver current
  • Integrated protection enables robust systems
    • Reverse polarity protection on all interface pins
    • C/Q and DI Fully compliant with IEC 61131-2
    • C/Q Compliant with IO-link 1.1.2
    • Reverse current blocking on L+ and C/Q
    • 65V Absolute maximum ratings for TVS flexibility
    • Dual 24V sensor supply controllers include:
      • Large capacitive load charge capability
      • 2A and Higher load currents
    • Glitch filters for improved burst resilience
    • -40°C to 125°C Operating temperature range

Specifications

  • 9V to 36V supply voltage range
  • 500µA operating supply current
  • 3.2W power dissipation
  • 5V output voltage
  • TQFN-48 package
  • -40°C to 125°C operating temperature range

Applications

  • IO-Link Master Systems
  • IO-Link Gateways

Videos

Block Diagram

Block Diagram - Analog Devices / Maxim Integrated MAX14819/A Dual IO-Link Master Transceivers

Typical Application Circuit

Application Circuit Diagram - Analog Devices / Maxim Integrated MAX14819/A Dual IO-Link Master Transceivers
Pubblicato: 2017-07-26 | Aggiornato: 2024-05-23