Analog Devices Inc. Controller sincroni LTC7897 Buck
I controller Buck sincroni LTC7897 di Analog Devices sono controller regolatori di commutazione CC/CC sincroni di step-down ad alte prestazioni, compatibili con duty cycle al 100% che gestiscono tutti gli stadi di potenza sincrona MOSFET a canale N. Il raddrizzamento sincrono migliora l'efficienza, riduce le perdite di potenza e facilita la progettazione dell'applicazione riducendo i requisiti termici.Le estese portate di tensione in ingresso e in uscita dell'unità LTC7897 di ADI consentono elevati rapporti di step-down e un'estesa gamma di conversione da tensione positive a negative. I gate driver dell'unità LTC7897 offrono robustezza, con un valore nominale ABS massimo di 15 V, e flessibilità, con livelli di pilotaggio e tempi morti regolabili per ottimizzare le applicazioni. La tensione di gate drive dell'unità LTC7897 può essere opzionalmente modificata da 5 V a 10 V per abilitare l'uso di MOSFET con soglia a livello logico o standard. I tempi morti dell'unità LTC7897 possono essere ottimizzati con resistori esterni per avere margine o per personalizzare l'applicazione per un'efficienza superiore in modo da supportare funzionamenti ad alta frequenza.
Caratteristiche
- Esteso intervallo VIN da 4 V a 135 V (140 V ABS Max)
- Esteso intervallo di tensioni in uscita da 0,8 V ≤ VOUT ≤ 135 V (140 V ABS Max)
- Livello di gate drive regolabile da 5 V a 10 V (OPTI-DRIVE, 15 V ABS Max)
- Tensione UVLO del driver regolabile
- Gate driver a uscita divisa per un'intensità di accensione e spegnimento del driver regolabile
- Tempi morti adattivi o regolabili tramite resistore
- Funzionamento di duty cycle 100%
- IQ operativa bassa pari a 5 μA (da 48 VIN a 3,3 VOUT)
- Modulazione di frequenza a spettro espanso
- Frequenza programmabile (da 100 kHz a 2,5 MHz)
- Frequenza sincronizzabile (da 100 kHz a 2,5 MHz)
- Package QFN a 28 pin (4 mm x 5 mm).
Applicazioni
- Sistemi di alimentazione industriali
- Militare/avionica
- Sistemi di alimentazione per le telecomunicazioni
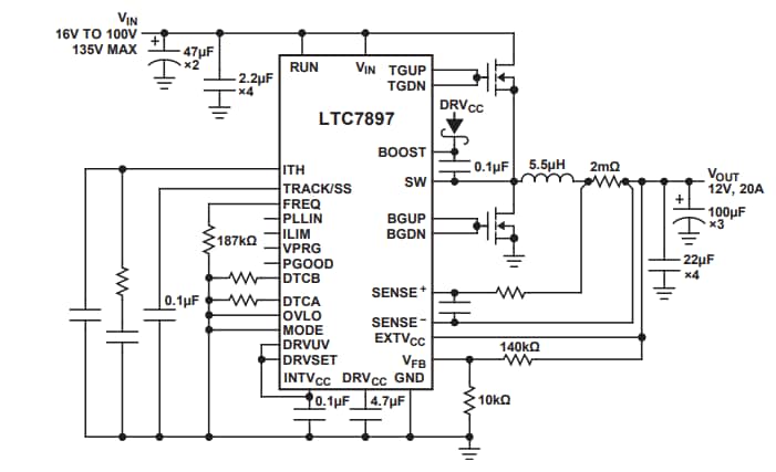
Applicazione tipica
Efficienza VOUT
Diagramma a blocchi
