Analog Devices Inc. Controller a step-down sincrono LTC7819
Il controller a step-down sincrono LTC7819 di Analog Devices Inc. è un controller di regolatori di commutazione DC-DC sincrono a triplo step-down e ad alte prestazioni che gestisce tutte le fasi dei MOSFET di potenza a canale N. LTC7819 presenta un'architettura a modalità di corrente a frequenza costante che permette una frequenza di commutazione a blocco di fase fino a 3 MHz. Il dispositivo ha un'ampia gamma di alimentazione di ingresso da 4,5 a 40 V. Le tre fasi di uscita del controller, che operano fuori fase, riducono al minimo le perdite di potenza e il rumore di alimentazione.La corrente di riposo senza carico molto bassa del controller LTC7819 di ADI estende il tempo di funzionamento nei sistemi alimentati a batteria. La compensazione OPTI-LOOP utilizza la risposta transitoria per ottimizzare una vasta gamma di valori di capacità di uscita e ESR. LTC7819 fornisce un riferimento di precisione di 0,8 V e indicatori di uscita di alimentazione efficiente. Il pin MODE seleziona il funzionamento in Burst Mode, la modalità a salto d'impulsi o la modalità di corrente continua dell'induttore a carichi leggeri.
Inoltre, LTC7819 presenta un funzionamento ad ampio spettro che riduce significativamente il rumore di picco irradiato e condotto sugli alimentatori in ingresso e in uscita. Ciò consente una più facile conformità agli standard per le interferenze elettromagnetiche (EMI).
Caratteristiche
- Controller sincroni a triplo buck
- Ampio intervallo di tensione d'ingresso: da 4,5 V a 40 V
- Ampio intervallo di tensione di uscita: da 0,8 V a 99% VIN
- IQ operativo basso: 14 μA (da 14 V a 3,3 V, canale 1 On)
- Ampio spettro di funzionamento
- Rilevamento di corrente RSENSE o DCR
- Pompa di carica di alimentazione bootstrap integrata (canale 1)
- PassThru™/capacità al 100% del ciclo utile (canale 1), ciclo utile del 99% (canali 2 e 3)
- Frequenza fissa programmabile (da 100 kHz a 3 MHz)
- Frequenza di blocco di fase (da 100 kHz a 3 MHz)
- Possibilità di selezionare il funzionamento Burst Mode® continuo, a salto di impulso o bassa ondulazione a carichi leggeri
- IQ di spegnimento basso: 1,5 μA
- Package piccolo QFN 6 mm × 6 mm a 40 conduttori
- Conforme allo standard AEC-Q100 per applicazioni nel settore automobilistico
Applicazioni
- Settore automobilistico e trasporti
- Industriale
- Militare/avionica
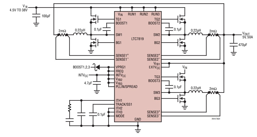
Applicazione tipica
