Analog Devices Inc. Driver LTC7060 a semiponte 100 V
Il driver a semiponte LTC7060 di Analog Devices aziona i MOSFET a canale N in una configurazione a semiponte con tensioni di alimentazione fino a 100 V. Presenta una logica di ingresso PWM 3-state indipendente dall’alimentazione. L'esclusiva architettura flottante rende le uscite del gate driver robuste e meno sensibili al rumore di terra. Il design simmetrico consente al nodo di commutazione a semiponte di invertire o non invertire la logica di ingresso. Con capacità di pull-down 0,8 Ω e pull-up 1,5 Ω, le forti uscite azionano facilmente le grandi capacità di gate dei MOSFET ad alta tensione con tempi di transizione molto brevi. I ritardi di accensione e spegnimento regolabili consentono l’ottimizzazione del sistema per un’elevata efficienza e affidabilità. La protezione da sovracorrente adattiva previene la corrente derivante dalla conduzione incrociata del MOSFET. I circuiti di blocco della sottotensione (UVLO) sia sull’alimentazione VCC che sull’alimentazione del driver flottante spengono i corrispondenti MOSFET esterni e abbassano il pin FLT quando è presente una condizione di sottotensione.Caratteristiche
- Esclusiva architettura del gate driver a flottante simmetrica
- Elevata immunità al rumore, tollera la differenza di messa a terra di ±10 V tra messa a terra di ingresso e uscita
- Tensione di ingresso massima 100 V indipendente dalla tensione di alimentazione CI VCC
- Tensione di funzionamento da 6 V a 14 V VCC
- Tensione driver di porta da 4 V a 14 V
- Pull-down 0,8 Ω, pull-up 1,5 Ω per accensione/spegnimento rapidi
- Protezione shoot-through adattiva
- Tempo morto programmabile
- Ingresso PWM a tre stati con pin di abilitazione
- UVLO/OVLO VCC e alimentatori flottanti UVLO
- Gestisce MOSFET a canale N doppio
- Indicatore di guasto open-drain
- Disponibile in un package MSOP a 12 conduttori termicamente avanzato
- Conformi alle qualifiche AEC-Q100
Applicazioni
- Sistemi di alimentazione per il settore automobilistico e industriale
- Sistemi di alimentazione per le telecomunicazioni
- Convertitori half bridge e full bridge
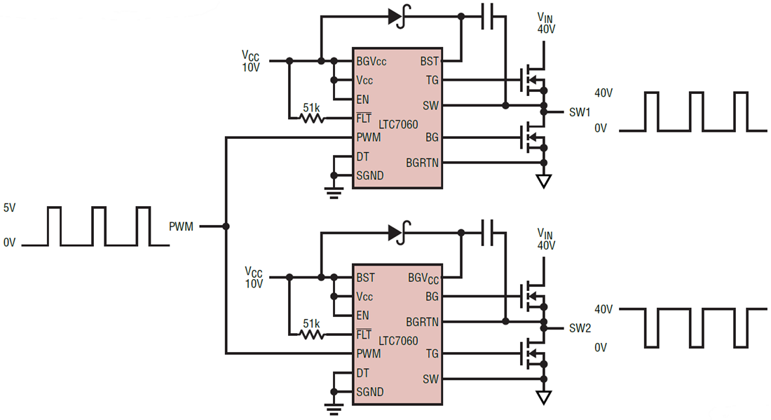
Applicazione tipica
Pubblicato: 2020-04-14
| Aggiornato: 2024-09-26
