Analog Devices Inc. LTC4376 Power Switch ICs
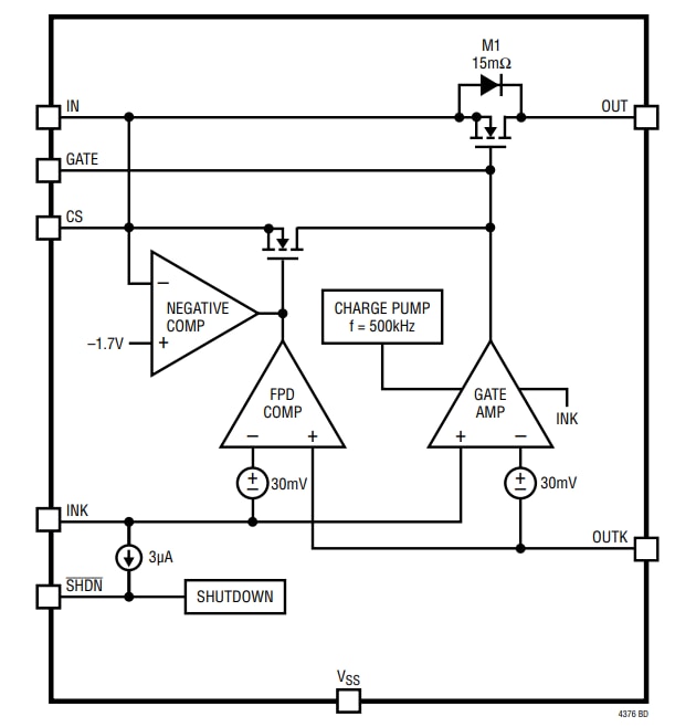
Analog Devices Inc. LTC4376 Power Switch ICs are 7A ideal diodes that use an internal 15mΩ N-channel MOSFETs. This is to replace a Schottky diode when used in diode-OR and high current diode applications. The LTC4376 switch ICs controls the forward voltage drop across the internal MOSFET to ensure smooth current delivery without oscillation. These power switch ICs reduce power consumption, heat dissipation, and PC board area. The LTC4376 power switch ICs operate from 4V to 40V operating voltage range and offers -40V reverse input protection. These switch ICs are available in 16-pin 5mm x 4mm DFN package. Applications include automotive battery protection, redundant power supplies, portable battery devices, and computer systems/servers.Features
- Reduces power dissipation by replacing a power Schottky diode
- 4V to 40V wide operating voltage range
- Internal 15mΩ N-channel MOSFET
- Reverse input protection to -40V
- 9μA low shutdown current
- 150μA low operating current
- Smooth switchover without oscillation
- Available in 16-pin 5mm x 4mm DFN package
Applications
- Automotive battery protection
- Redundant supply ORing
- Supply holdup
- Portable equipment
- Automotive battery protection
- Computer systems
- Servers
- Solar panels
- Redundant power supplies
- Portable battery devices
- Computer systems/servers
Block Diagram
Typical Application Diagram
Dissipation vs. Load Current
Additional Resources
Pubblicato: 2018-12-25
| Aggiornato: 2023-02-14
