Analog Devices Inc. Convertitori step-up sincroni LT8342
I convertitori step-up sincroni LT8342 di Analog Devices includono un'architettura Silent Switcher™. Questi dispositivi includono la modulazione di frequenza a spettro esteso opzionale per ridurre al minimo le emissioni di interferenze elettromagnetiche (EMI), garantendo al contempo un'elevata efficienza ad alte frequenze di commutazione. La protezione da cortocircuiti in uscita e la riduzione della corrente di spunto sono opzionali. L'ampio intervallo di tensione di ingresso/uscita, la bassa corrente di riposo VIN del pin in funzionamento con Modalità Burst e la capacità duty cycle al 100% per il MOSFET sincrono in funzionamento PassThru (VIN ≥ VOUT) rendono l'LT8342 ideale per applicazioni step-up generiche e Pre-Boost del settore automobilistico.Per ridurre la corrente di riposo VOUT nel feedback loop, un partitore del resistore interno opzionale (≥10 MΩ) e due pin selezionano 21 livelli di tensione di uscita. L'LT8342 di Analog Devices integra interruttori di potenza di 40 V e 9 A, operando a una frequenza di commutazione programmabile tra 300 kHz e 3 MHz e sincronizzabile con un clock esterno. LT8342 presenta un avvio progressivo di uscita programmabile, un segnale Power Good in uscita e un blocco da sovratensione di uscita.
Caratteristiche
- Architettura Silent Switcher
- Emissioni EMI ultrabasse
- Modulazione di frequenza a spettro espanso opzionale
- Interruttori di alimentazione da 40 V, 9 A integrati
- Protezione da cortocircuiti in uscita/riduzione della corrente di spunto
- Ampio intervallo di tensioni di ingresso: da 2,8 V a 40 V
- Tensione di uscita programmabile fino a 36 V
- Due pin opzionali selezionano 21 tensioni di uscita
- Bassa corrente di riposo VIN dei pin
- 350 nA in spegnimento; 9 μA in Modalità Burst; 12 μA in PassThru™ (VIN ≥ VOUT)
- Capacità di ciclo utile del 100%
- Regolabile e sincronizzabile: da 300 kHz a 3 MHz
- Modalità a salto di impulso o Burst a carico leggero
- Avvio progressivo in uscita e monitoraggio efficiente dell'energia
- Piccolo package LQFN (4 mm × 4 mm) a 24 conduttori
Applicazioni
- Alimentatori per applicazioni automotive e industriali
- Step-up per uso generico
Video
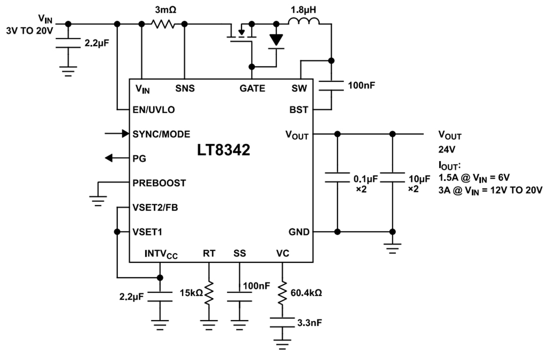
Applicazione tipica
Pubblicato: 2024-08-08
| Aggiornato: 2025-04-01
