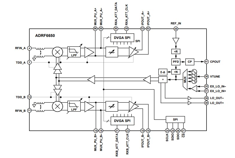
Analog Devices Inc. Doppi downconverter ADRF6650
I downconverter doppi ADRF6650 di Analog Devices Inc. integrano doppi mixer, doppi attenuatori digitali commutati, doppi amplificatori digitali a guadagno variabile, un anello ad aggancio di fase (PLL) e oscillatori controllati dalla tensione (VCO). Inoltre, l'ADRF6650 integra due simmetrizzatori di radio frequenza (RF), controlli del controllo del guadagno seriale (SGC) e ingressi di abilitazione rapida per il funzionamento duplex di divisione del tempo (TDD).I simmetrizzatori RF su chip consentono ai doppi downconverter ADRF6650 ADI di supportare ingressi RF terminati da 50 Ω. Il mixer passivo integrato fornisce una conversione verso il basso altamente lineare per una finestra a 200 MHz, a scorrimento, a frequenza intermedia (IF). L'ADRF6650 utilizza amplificatori dell'oscillatore locale (LO) a banda larga con limitazione dell'onda quadra per ottenere una larghezza di banda RF da 450 MHz a 2700 MHz. L'amplificatore consente l'applicazione dello LO sopra o sotto l'ingresso RF su un'ampia larghezza di banda, a differenza delle tradizionali soluzioni di amplificatore a onda sinusoidale a banda stretta LO.
L'ADRF6650 è progettato utilizzando un avanzato processo BiCMOS (Bipolar Complementary Metal-Oxide Semiconductor) a base di germaniuro di silicio (SiGe). Il dispositivo è disponibile in un package LFCSP (lead frame chip scale package) a 56 conduttori, conforme alla normativa RoHS, di 8 mm × 8 mm, con pad esposto. Le prestazioni sono specificate per una temperatura massima della piastra compresa tra -40 °C e +105 °C.
Caratteristiche
- Convertitore-down doppio con PLL/VCO frazionario-N integrato
- RF continua da 450 MHz a 2700 MHz
- Frequenza LO di iniezione a monte o a valle da 450 MHz a 2900 MHz
- Intervallo di controllo guadagno 43 dB
- Controllo del guadagno con up/down e SPI
- Simmetrizzatore RF integrato per ingressi a terminazione singola da 50 Ω
- Alimentazione da 3,3 V e 5 V
- Package LFCSP a 56 conduttori, 8 mm × 8 mm
Applicazioni
- Ricevitori di diversità di stazioni base cellulari multibanda/multistandard
- Downconverter di diversità di collegamento radio a banda larga
- Estensioni cellulari multimodali e picocelle
SCHEMA FUNZIONALE A BLOCCHI
