Analog Devices Inc. Scheda di valutazione ADRF5030-EVALZ
La scheda di valutazione ADRF5030-EVALZ di Analog Devices Inc. è progettata per valutare le funzionalità e le prestazioni dell'interruttore ADRF5030 a polo singolo e doppia deviazione (SPDT). L'ADRF5030-EVALZ è una scheda con connettori, assemblata con il dispositivo ADRF5030 e i relativi circuiti applicativi. Tutti i componenti sono posizionati sul lato primario della scheda di valutazione. La scheda ADRF5030-EVALZ, dotata di tutte le funzionalità, offre una connessione semplice per la prova delle apparecchiature e una linea passante per la calibrazione.L'ADRF5030 di Analog Devices è un interruttore non riflettente prodotto con il processo silicon-on-insulator (SOI). L'ADRF5030 opera da 100 MHz a 20 GHz con perdita di inserzione inferiore a 1,2 dB e isolamento superiore a 45 dB. L’interruttore presenta una capacità di gestione della potenza in ingresso RF di 33 dBm media/36 dBm di picco sia per RFC che per RFx attraverso percorsi, percorsi di terminazione e hot switching per porte RFC e RFx. L'ADRF5030 opera con tensioni di alimentazione doppia di ±3,3 V e utilizza un controllo compatibile con i semiconduttori in ossido di metallo (CMOS) complementare e la logica transistor-transistor a bassa tensione (LVTTL).
Caratteristiche
- Scheda di valutazione a funzionalità complete per ADRF5030
- Facile collegamento alle apparecchiature di prova
- Linea passante per calibrazione
Applicazioni
- Strumentazione di test
- Radio militari, radar e contatori elettronici (ECM)
- Radio a microonde e terminali ad apertura molto piccola (VSAT)
Apparecchiature necessarie
- Alimentazioni CC
- Analizzatore di rete
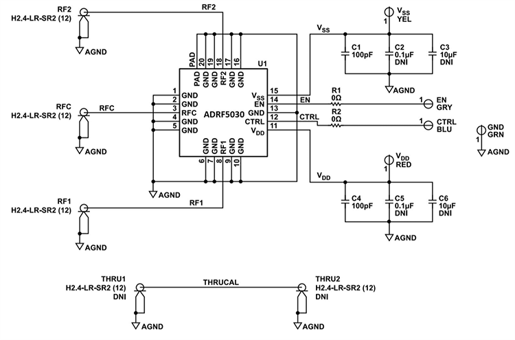
Schematico
Pubblicato: 2024-08-30
| Aggiornato: 2025-03-10
