Analog Devices Inc. Scheda di valutazione ADL8150-EVALZ

La scheda di valutazione ADL8150-EVALZ di Analog Devices Inc. è costituita da una scheda per circuito stampato (PCB) a 4 strati prodotta con spessore di 0,25 mm, Rogers 4350B e Isola 370HR, con rivestimento in rame, che forma uno spessore nominale di 0,25 mm. Le porte RFIN e RFOUT della scheda ADL8150-EVALZ dispongono di connettori coassiali femmina da 2,9 mm e le corrispondenti tracce RFUN e RFOUT hanno un'impedenza caratteristica di 50Ω.

Caratteristiche

  • Scheda di valutazione a 4 strati, Rogers 4350B e Isola 370HR
  • Connettori RF terminali da 2,9 mm
  • Attraverso il percorso di calibrazione (spopolato)

Apparecchiature necessarie

  • Generatore di segnale RF
  • Analizzatore di spettro RF
  • Analizzatore di rete RF
  • Alimentazione 5 V, 200 mA

Vista anteriore e posteriore

Analog Devices Inc. Scheda di valutazione ADL8150-EVALZ

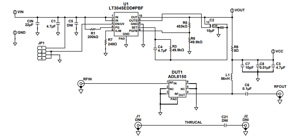
Schema

Schema - Analog Devices Inc. Scheda di valutazione ADL8150-EVALZ

Layout

Analog Devices Inc. Scheda di valutazione ADL8150-EVALZ
Pubblicato: 2021-03-08 | Aggiornato: 2022-03-11