Sensori angolari magnetici Infineon TLE500x/TLE501x

Sensori angolari magnetici Infineon TLE500x/TLE501x

I sensori angolari magnetici Infineon TLE500x/TLE501x sono progettati con un principio di rilevamento angolare magnetico basato sulla tecnologia a magnetoresistenza gigante integrata (iGMR) comprovata e qualificata per il settore automobilistico. La tecnologia iGMR combina elementi di rilevamento magneto-resistivi con circuiti integrati in un solo chip. Questi dispositivi possono determinare l'orientamento assoluto di un campo magnetico nell'intero intervallo tra 0° e 360° con elevata precisione angolare e risoluzione. Questi prodotti offrono i vantaggi di un'elaborazione del segnale veloce e integrata, ritardi brevi e più opzioni di interfaccia. Le applicazioni tipiche includono le misurazioni di codifica magnetica, commutazione del motore, angolo di sterzo e posizione di rotazione.

I sensori angolari basati su GMR Infineon TLE5009 sono sensori angolari con uscite analogiche. Questo dispositivo rileva l'orientamento di un campo magnetico misurando i componenti angolari seno e coseno con elementi a magnetoresistenza gigante (GMR). Ciascun dispositivo fornisce tensioni di uscita analogica seno e coseno che descrivono l'angolo magnetico in un intervallo da 0 a 360°. I segnali ponte GMR differenziali sono compensati dalla temperatura e indipendenti dalla forza del campo magnetico. Ciò aiuta a mantenere una tensione di uscita costante su un ampio intervallo di temperatura e campo. L'uscita analogica è progettata per applicazioni differenziali. Le tensioni di uscita sono progettate per utilizzare l'intervallo dinamico di un convertitore A/D utilizzando la stessa alimentazione del sensore come tensione di riferimento.


Risorse aggiuntive
Scheda tecnica Scheda tecnica
 
Caratteristiche
  • Intervallo di alimentazione di funzionamento da 3,0 V a 5,5 V
  • Basso consumo di corrente e avvio molto rapido
  • Rilevamento sovratensione
  • Misurazione angolare senza contatto a 360°
  • Ampiezza dell'uscita ottimizzata per i circuiti con tensione di alimentazione di 3 V o 5 V (rispettivamente di tipo -E10x0 o -E20x0)
  • Immune alle variazioni di spazio d'aria grazie al principio di rilevamento basato su GMR
  • Ampiezza dell'uscita costante su un ampio intervallo di temperatura: da -40°C a 150°C (temperatura della giunzione)

  • Elevata accuratezza, solitamente l'errore totale dell'angolazione è di 0,6°
  • AEC-Q100 qualificato per il settore automobilistico
  • Pacchetto verde con placcatura senza piombo

Applicazioni
  • Rilevamento della posizione del motore per la commutazione elettrica del motore
  • Interruttori rotanti
  • Rilevamento dell'angolo di sterzo
  • Rilevamento della posizione delle valvole o delle alette
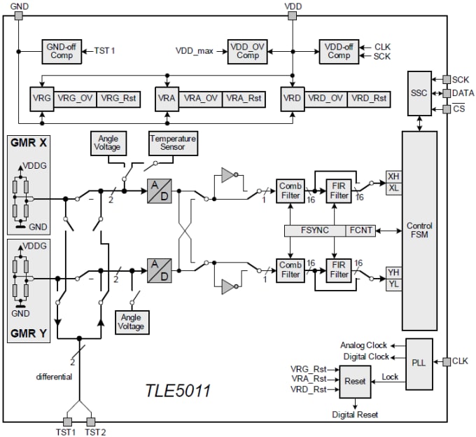
Diagramma a blocchi
Diagramma a blocchi

Il sensore angolare GMR Infineon TLE5011 è un sensore angolare a 360° che rileva l'orientamento di un campo magnetico misurando i componenti angolari seno e coseno. Ciò avviene grazie agli elementi monolitici a magnetoresistenza gigante integrata (iGMR). Le comunicazioni dei dati avvengono grazie a un'interfaccia a comunicazione seriale sincrona (SSR) bidirezionale, compatibile con SPI. I valori di seno e coseno possono essere letti digitalmente. Questi segnali possono essere elaborati digitalmente per calcolare l'orientamento angolare del campo magnetico (magnete). Questo calcolo può essere effettuato utilizzando un algoritmo CORDIC (COordinate Rotation DIgital Computer). È possibile collegare più di un TLE5011 a una sola interfaccia SSC di un microcontroller a scopo di ridondanza. Se vengono utilizzati più dispositivi TLE5011, la sincronizzazione del TLE5011 collegato viene eseguita da un comando di trasmissione.


Risorse aggiuntive
Scheda tecnica Scheda tecnica
 
Caratteristiche
  • Principio basato sulla magnetoresistenza gigante (GMR)
  • Rilevamento integrato del campo magnetico per la misurazione dell'angolo
  • Progettato per sistemi a 3,3 V e 5 V
  • Misurazione completa dell'angolo 0 - 360°
  • SD-ADC a singolo bit altamente accurato
  • Rappresentazione a 16 bit dei valori di seno e coseno nell'interfaccia
  • Ampio intervallo magnetico operativo: da 30 mT a 50 mT
  • Interfaccia SSC bidirezionale fino a 2 Mbit/s
  • Interfaccia SSC a 3 pin, compatibile con SPI e a drain aperto
  • ADC e filtri sincronizzati con comandi esterni tramite SSC
  • Resistori di prova per la simulazione dei valori angolari
  • Tensione di alimentazione centrale 2,5 V

  • Tecnologia CMOS da 0,25 μm
  • Qualificato per il settore automobilistico: da -40°C a +150°C (temperatura di giunzione)
  • Immunità al latch-up in base allo standard JEDEC
  • ESD > 4 kV (HBM)
  • Pacchetto verde con placcatura senza piombo

Applicazioni
  • Angolo di sterzo
  • Commutazione per motori CC senza spazzole
  • Interruttore rotante
  • Rilevamento angolare generale
Diagramma a blocchi
Diagramma a blocchi

Il sensore angolare basato su GMR Infineon TLE5012B è una sensore angolare a 360° che rileva l'orientamento di un campo magnetico. Ciò avviene misurando i componenti angolari seno e coseno con gli elementi monolitici a magnetoresistenza gigante integrata (iGMR). Questi segnali grezzi (seno e coseno) vengono elaborati digitalmente e internamente per calcolare l'orientamento angolare del campo magnetico (magnete). TLE5012B è un sensore precalibrato. I parametri di calibrazione vengono memorizzati in fusibili laser. All'avvio i valori dei fusibili vengono scritti in flip-flop, dove possono essere modificati dai parametri specifici dell'applicazione. Le comunicazioni dei dati avvengono grazie a un'interfaccia a comunicazione seriale sincrona (SSR) bidirezionale, compatibile con SPI. La configurazione del sensore viene memorizzata nei registri, accessibili attraverso l'interfaccia SSC.


Risorse aggiuntive
Scheda tecnica Scheda tecnica
 
Caratteristiche
  • Principio basato sulla magnetoresistenza gigante (GMR)
  • Rilevamento integrato del campo magnetico per la misurazione dell'angolo
  • Misurazione dell'angolo a 360° con contatore delle rotazioni e misurazione della velocità angolare
  • Due SD-ADC a singolo bit separati altamente accurati
  • Rappresentazione a 15 bit del valore assoluto dell'angolo all'uscita (risoluzione di 0,01°)
  • Rappresentazione a 16 bit dei valori di seno e coseno nell'interfaccia
  • Errore massimo dell'angolo di 1,0° per tutta la durata e intervallo di temperatura con calibrazione automatica attivata
  • Interfaccia SSC bidirezionale fino a 8 Mbit/s
  • Supporta il livello di sicurezza dell'integrità (SIL) con funzioni diagnostiche e informazioni di stato
  • Interfacce: SSC, PWM, interfaccia incrementale (IIF), modalità di commutazione Hall (HSM), codice PWM breve (SPC, basato sul protocollo SENT definito in SAE J2716)

  • I pin di uscita possono essere configurati (programmati o preconfigurati) come in controfase o a drain aperto
  • Il funzionamento in modalità bus di più sensori in una linea è possibile con l'interfaccia SSC o SPC nella configurazione a drain aperto
  • Tecnologia CMOS da 0,25 μm
  • Qualificato per il settore automobilistico: da -40°C a +150°C (temperatura di giunzione)
  • ESD > 4 kV (HBM)
  • Package senza piombo e conforme a RoHS
  • Privo di alogeni

Applicazioni
  • Motore a commutazione elettrica
  • Interruttori rotanti
  • Misurazioni dell'angolo di sterzo
  • Rilevamento angolare generale
Diagramma a blocchi
Diagramma a blocchi
eNews
  • Infineon Technologies